AI重构内容工业+海外变现验证,漫剧会是2026年最强风口吗?
AI正在把内容生产推向工业化,最先被点燃的赛道之一是AI漫剧。浙商证券认为,漫剧正从短剧的边缘试验,升级为具备独立商业模式的蓝海,有望诞生下一轮现象级风口。
据浙商证券2月23日AI漫剧深度报告,2025年抖音上线漫剧约6.09万部,全年播放量超过700亿,投流热度在2025年12月升至抖音大盘日耗破2000万元。2025年市场规模预计突破200亿元。
供给侧的关键变量来自大模型迭代。字节旗下Seedance 2.0与快手可灵3.0在2月更新,主打多模态输入与生成、编辑一体化,平台正加速把AI工具嵌入分发与变现闭环。
商业端的压力也在同步显现。纯付费漫剧ROI已下滑至1.1,仅Top5厂商可实现ROI1.2以上,在推流成本高企与内容同质化下,行业可能更快转向免费化与IP多层变现。
市场起量:播放与投流把漫剧推上台前
抖音仍是最强增量池。报告称,《斩仙台下,我震惊了诸神》累计播放量超过10亿,抖音大盘投流日耗突破2000万元,漫剧从“试水内容”转向可规模化投放的商品形态。
微信生态同样在放量。2025年微信生态漫剧上架数量同比增长3380%。据浙商证券引用七麦数据,近30天红果免费漫剧日均下载约89万次,书旗约20万次,腾讯动漫约11万次。
商业模式趋同,主打“免费刷剧”获客,再通过剧集内置广告、应用内引流至电商等场域,以及付费剧集抽成等方式实现变现,平台入口之争进一步前移。
AI降本提效:制作走向“一键生成”,ROI被放大
巨量引擎披露,AI让生产环节缩短三分之一,生产效率提升80%以上,生产成本降低70%以上,约60%的漫剧生产者已使用AI,覆盖剧本、分镜、上色动效、配音剪辑等环节。
《斩仙台》被视为工业化样本。报告称,该剧全长164分钟,12人团队30天完成,上线登上红果动态榜No.1,截至1月底播放量1亿以上,录得ROI110以上,用户留存率75%。
浙商证券认为,随着模型效果更可控、供给端产能跟进,AI漫剧成本仍有下行空间,内容生产将从人力密集转向技术密集,爆款复制的技术底座正在形成。
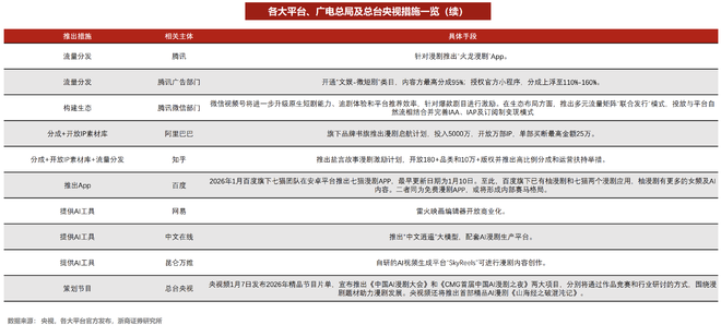
平台扶持加码:从工具到流量分成,巨头加速“闭环”
自2025年10月以来,字节、快手、腾讯视频、芒果、爱奇艺等密集推出扶持政策,组合拳主要落在分成、AI工具、开放IP素材库与流量分发四类资源上。
字节“辰星计划”对单部作品给出最高500万元保底,并提供“即梦”AI工具与番茄小说IP。快手“灵感·新纪元AIGC创投计划2.0”则以现金加流量奖励拉动机构和个人入场。
官方层面也在入场。央视频1月7日发布2026年精品节目片单,宣布推出《中国AI漫剧大会》和《CMG首届中国AI漫剧之夜》,并计划上线《山海经之破混沌记》。
头部集中加剧:提示词与编导经验成为“新护城河”
流量正向头部快速集中。据浙商证券引用DataEye,2025年全年漫剧播放量643.32亿次,Top20厂商贡献206.04亿次,占比32.03%,头部公司获得市场绝大多数流量与收益。
护城河来自“提示词工程”与影视编导能力。报告指出,复杂制作对提示词设计要求极高,头部企业更易吸引提示词工程人才,也更熟悉分镜与叙事方法,成品质量更稳定。
盈利端的分化同步扩大。当前纯付费漫剧ROI已降至1.1,仅Top5厂商可实现ROI1.2以上,在推流成本高企与同质化压力下,厂商可能更快拥抱免费模式,转向广告、分销等变现。
IP驱动变现升级:周边与联名开始兑现“后链路”
浙商证券认为,漫剧商业化路径正从单一分账升级为以IP为核心的多层级变现结构,IP从内容来源升级为连接内容消费、商业转化与长期价值的枢纽。
成熟IP降低冷启动难度。报告称,近半年爆款漫剧中,60%以上来自爆款IP改编,漫剧也在剧情高潮节点引导用户进入消费场域,提升对衍生品和IP产品的付费意愿。
案例显示后链路开始被系统性释放。IF果酒✖《有山灵》联名产品上线两周GMV破200万元,销量破3万单,《王蓝莓的幸福生活》实现漫剧IP游戏化,周边与联名成为新变量。
出海窗口打开:短剧已验证付费,漫剧供给仍稀缺
海外市场的参照来自短剧。浙商证券数据显示,2025年海外短剧App下载18.55亿次,同比增长超过300%,市场规模达到40亿美元,2026年有望突破50亿美元。
中企在变现端占据主导。2025年海外短剧市场内购收入22.79亿美元,同比增长129%,其中中企出海短剧App内购收入约21.63亿美元,占比94.93%。
AI爆款方法论已在海外验证。《After Divorce: My Five Brothers Paved My Way to the Billionaire Throne》和《The Billionaire‘s Return》在2025年成为爆款,后者连续两周登顶DataEye海外短剧周榜。
但漫剧仍处早期。报告称,当前海外Top10短剧App仅3家推出漫剧分区或上线漫剧,国内头部厂商的制作、投放与IP运营经验,具备向海外复制的空间。
作者:访客本文地址:https://www.nbdnews.com/post/12209.html发布于 2026-02-24 16:06:18
文章转载或复制请以超链接形式并注明出处NBD财经网



还没有评论,来说两句吧...