业绩回暖,洁雅股份二股东减持“连续剧”更新:三次“虚晃一枪”,这回动真格吗?
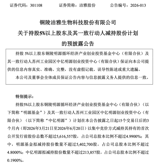
2月27日,洁雅股份(301108)公告,股东铜陵明源循环经济产业创业投资基金中心(有限合伙)及其一致行动人苏州工业园区中亿明源创业投资中心(有限合伙)计划以集中竞价方式减持其持有的公司首次公开发行前股份总数不超过561.66万股,占公司总股本比例不超过4.99%。
其中,明源基金拟减持股份数量不超过540.27万股,占公司总股本比例不超过4.8%;中亿明源拟减持股份数量不超过21.39万股,占公司总股本比例不超过0.19%。
洁雅股份表示,明源基金及其一致行动人中亿明源已获得中国证券投资基金业协会备案,申请通过了适用创业投资基金股东的减持政策。截至首次公开发行上市日,投资期限已满六十个月的,通过集中竞价方式减持股份总数不受比例限制。
公告提及,减持原因为股东自身管理需要。
根据洁雅股份2025年三季报,明源基金为公司第二大股东。
值得一提的是,明源基金及中亿明源曾于2024年10月、2025年3月、2025年7月,三度披露减持计划,不过直至减持计划期限届满,均未减持公司股份。
资料显示,洁雅股份是一家专注于湿巾类产品研发、生产与销售的专业制造商。
纵观近年业绩,2022年~2024年,洁雅股份已连续三年净利下滑。2025年,公司净利预计大幅上升。
洁雅股份预计2025年归母净利润7200万元至8800万元,同比增长269.9%-352.1%;扣非净利润预计5800万元至7400万元,上年同期亏损679.37万元。
公司称,归母净利润大幅上升,主要系海外客户订单增加及产品综合毛利率提升影响所致。
2021年12月3日,洁雅股份在深交所创业板上市,该股最新股价报33元/股,总市值37.14亿元,其股价已破发多年。
来源:读创财经
作者:访客本文地址:https://www.nbdnews.com/post/12496.html发布于 2026-02-28 10:05:23
文章转载或复制请以超链接形式并注明出处NBD财经网



还没有评论,来说两句吧...