春假去哪儿玩?四川这些景区免门票→
2026年春假即将开启,期间四川旅游景区将推出系列优惠政策和主题活动。其中,全省百余家A级旅游景区面向中小学生等群体推出免票政策。
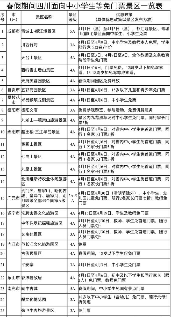
广元全市44家A级景区于4月1日至4月30日(清明节假期除外)面向全国全日制中小学生、幼儿园儿童、在职教师免门票,每名学生(儿童)随行的2名家长(或法定监护人)也可享受门票7折优惠;青城山-都江堰、海螺沟冰川森林公园等景区针对中小学生等特定群体实施免门票政策;瓦屋山景区、安岳石刻·圆觉洞、天府芙蓉园、黑水县卡龙沟等景区面向所有游客免门票。除100多家景区免门票以外,达古冰川、丹景台等部分景区也推出不同的门票优惠政策。
此外,部分景区还推出了游乐、研学、体育、演艺、非遗等一系列主题活动,丰富游客游览体验。蜀南竹海景区举办第24届春笋季活动,开展“全民挖笋”“现场寻宝”“手工体验”“烹饪体验”等活动;蒙顶山景区开展沉浸式贡茶“剧本游”、非遗文化表演、“蒙顶徒步找茶”等活动;眉山三苏祠博物馆开展寒食清明系列活动、“诗文寄情忆三苏”活动、“半盏清茗忆三苏”祭拜活动、“笔墨书情”诗词抄写、东坡诗词擂台赛清明节专场等。
春假即将来临,让我们一起奔赴山水,畅玩这个明媚的春天吧。
红星新闻记者 李彦琴
编辑 李钰仪
文章版权及转载声明
作者:访客本文地址:https://www.nbdnews.com/post/14614.html发布于 2026-03-27 16:15:03
文章转载或复制请以超链接形式并注明出处NBD财经网



还没有评论,来说两句吧...