百英生物闯关北交所:毛利率“反常”、大客户“换血”,收入准确性遭两轮拷问丨IPO观察
3月31日,上海百英生物科技股份有限公司(下称“百英生物”)将迎来北交所上会大考。
这家专注于抗体和蛋白表达、抗体发现与优化业务的CRO(合同研究组织)公司,曾于2023年6月冲刺创业板IPO,历经两轮问询后因体量优势不足主动撤回。
此次转向北交所,百英生物拟发行1986.691万股(不含超额配售),计划募集4.91亿元,用于上海研发中心升级与江苏生产基地建设项目。招股书及显示,公司业绩呈现爆发式增长:2022年至2025年,营业收入从2.6亿元增至6.08亿元,归母净利润从5765.29万元跃升至2.16亿元;境外主营业务收入占比更是从2022年的25.71%,飙升至2025年上半年的62.99%。
然而,境内外收入确认“双轨制”、毛利率逆势高增、大客户换血、第三方回款占比攀升及股权层面的合规性争议,让公司先后遭遇北交所两轮问询。这多维度的拷问,既是对其经营成色与合规底色的深度检验,也是对CRO中小玩家资本化路径的一次现实探索。
收入确认“双轨制”引疑
收入准确性是IPO审核的核心,百英生物境内外差异化的收入确认政策,成为监管问询的重中之重。
招股书披露,百英生物对境内客户以“收到验收邮件”为收入确认时点,对境外客户则以“公司发出结项邮件”为确认时点,两套标准,关键区别在于:境内需要客户主动反馈,境外只需公司自己发一封邮件即可。
同时,境内外均存在“按订单结算/整体结项”与“按月结算”两种模式,北交所质疑,这种双重模式是否存在通过调整结算时点调节收入、引发跨期风险的可能。
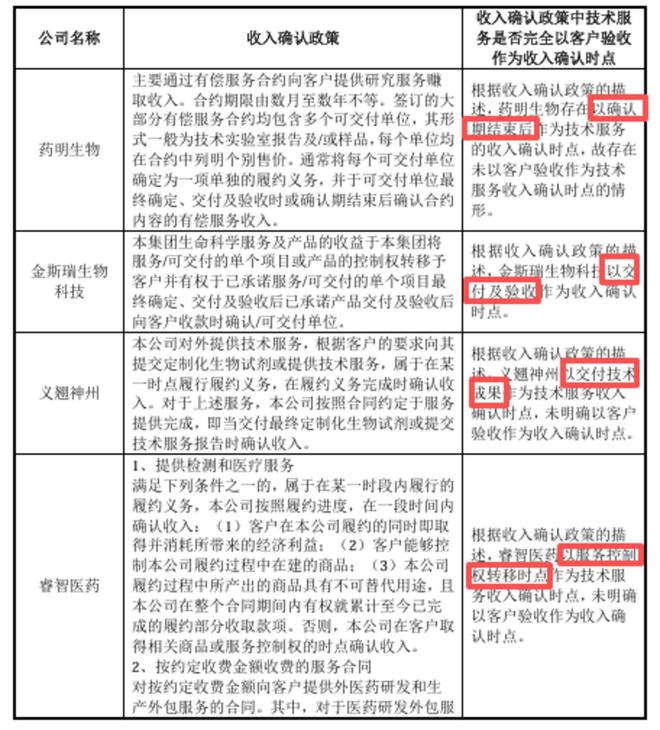
百英生物在回复中援引药明生物、金斯瑞生物科技等可比公司案例,称义翘神州、睿智医药等企业均以交付技术成果为收入确认依据,因此公司境外以发送结项邮件确认收入符合行业惯例与会计准则。
公司解释,境外抗体药物研发体系成熟,客户对实验结果认知深入,无需额外验收,但这一逻辑能否完全覆盖所有境外客户?
数据显示,境外业务已成为公司核心收入来源:2022年至2025年上半年,境外主营业务收入占比分别为25.71%、48.16%、55.23%、62.99%,占比持续攀升。若部分境外客户后续对服务成果提出异议,可能导致收入跨期或冲减风险。
此外,按月结算模式的规模也在扩大,境内月结客户收入占比从2022年的8.6%升至2025年上半年的16.01%,2025年下半年又新增境外月结客户(艾伯维开始执行月结政策)。
尽管公司模拟测算显示,按月结算模式对各期收入的影响比例不足0.2%,声称对账时点、频次和周期稳定,不存在跨期风险,但监管层对“单方确认收入”“结算模式调整”的关注,本质是对收入确认严谨性的拷问。
从应收账款数据来看,报告期各期末,公司应收账款账面净额分别为7880.34万元、8005.97万元、7742.05万元和9893.92万元,占流动资产比例介于10.07%至13.09%之间,2025年上半年前五大应收账款中境外客户占三家(艾伯维、强生、莫德纳),合计近1700万元。
公司坦言,随着业务规模逐步扩大,公司应收账款余额仍有可能进一步增加。如果公司主要客户的信用状况发生不利变化,则可能导致应收账款不能按期收回或无法收回,从而对公司的经营活动和经营业绩产生不利影响。
毛利率逆势高增,大客户“换血”
收入端的拷问尚未平息,毛利率与同行背离、大客户结构剧烈变动等疑点又接踵而至。
2022年至2025年上半年,百英生物CRO服务综合毛利率分别为65.06%、65.23%、69.5%、68.44%,而同行可比公司义翘神州同期CRO服务毛利率为66.96%、69.62%、47.58%、52.22%。2024年起,两者变动趋势完全相反,百英生物毛利率反超义翘神州20余个百分点,且持续维持高位。
公司解释,其高毛利率主要得益于技术提升、效率优化、原材料成本下降及境外高毛利业务占比提升;而义翘神州毛利率下滑,则主要受美国生物工程中心投入、苏州及泰州子公司业务拓展、收购加拿大SignalChem Biotech Inc整合,以及市场竞争加剧导致的价格承压等因素影响。
业绩增长方面,公司同样呈现“反常”态势。2025年全年归母净利润2.16亿元,同比增长74.41%;扣非归母净利润2.13亿元,同比增长83.76%,均大幅高于营收增速。
2026年一季度业绩预告更是显示,预计营收同比增长84.06%至93.27%,扣非净利润同比增长81.48%至100.1%,增速远超行业平均水平,且较2025年全年进一步飙升。
客户结构层面,百英生物呈现“高新增、高分散”特征,2024年抗体和蛋白表达服务新增客户435家、存量客户558家,前五大客户收入占比长期低于30%。
而大客户“换血”频繁,2023年上半年,2022年的前三大客户乐普生物、和铂医药、恒瑞医药集体退出前五大;2024年起,复宏汉霖、信达生物也从名单中消失,取而代之的是莫德纳、阿斯利康等境外巨头。
北交所质疑,这种客户结构是否意味着原客户维系困难、新客户拓展乏力,业绩稳定性与增长持续性存忧。公司回应称,新客户转为存量客户的比率整体维持在较高水平,核心业务存量客户销售额持续增长。但频繁的大客户更迭,仍让市场对其客户黏性与业务稳定性打上问号。
第三方回款攀升+股权争议
百英生物的回款模式与股权运作也存在诸多合理与合规性争议。
第三方回款占比逐年提升是重要关注点。2022年至2025年上半年,公司第三方回款金额分别为769.26万元、3097.72万元、4587.66万元、4230.65万元,占当期营业收入比例从2.96%升至17.14%,其中境外平台交易占第三方回款的比例均超70%,成为愈发重要的交易场景。
这些回款主要来自境外交易平台、客户集团财务公司代付及法定代表人代付等情形,部分还存在未签订代付协议的情况。
尽管公司称平台交易基于客户下单便捷性和支付安全性考虑,资金流与实物流一致,但第三方回款路径增加了收入真实性的核查难度。北交所明确要求排查是否存在虚构交易、资金体外循环,以及发行人及其关联方与第三方回款支付方是否存在关联关系或利益安排。保荐机构需通过函证、走访、资金流水核查等方式,充分验证回款真实性。
股权层面的争议更具话题性。总经理程千文入职仅5个月,即于2020年4月“0元购”获得公司9%激励股权,对应公允价值约972万元,且未设置业绩承诺,仅绑定3年服务期。而生物医药行业核心管理人员股权激励通常与服务期、业绩承诺挂钩,且股权比例与任职年限、贡献度正相关。
此次股权转让还曾因工商变更操作失误分两次完成:首次变更误将“公司总股份9%”填写为“实控人查长春个人股份9%”,直至次月才完成修正,暴露了公司早期股权管理的不规范。
公司回应称,此次转让是为引进核心管理人才,程千文在战略制定、融资拓展等方面发挥了关键作用,但并未提供量化数据佐证其入职短期内的实际贡献;其披露的程千文入职后主持决策并执行的代表性重大经营事项,时间节点均集中在2021年及之后,与2020年4月的股权激励授予时点存在明显时间差。
公司进一步解释,鉴于2019年发行人业务规模较小,经营发展存在不确定性,暂无法给予程千文与其总经理岗位匹配的固定月薪;同时考虑到程千文曾持有江苏圣奥4.48%股权、年薪超百万,且需异地工作,最终商定以“偏低固定月薪2.4万元+附三年全职工作解锁条件的股权赠予”的方式引入,体现共担运营风险的原则。
此外,实控人查长春在IPO前夕的大额套现也引发关注。2021年7月至2022年8月,查长春两次转让股权合计套现1.33亿元,其中2022年8月的转让对应公司估值28亿元,较2021年5月增资时的7亿元大幅增长,短短15个月估值翻四倍。
百英生物的IPO之路,既受益于CRO行业的蓬勃发展,也面临着赛道拥挤、竞争加剧的现实压力。3月31日的上会结果,将为这场充满争议的资本化之路给出答案,市场拭目以待。(文丨公司观察,作者丨曹倩,编辑丨曹晟源)
作者:访客本文地址:https://www.nbdnews.com/post/14776.html发布于 2026-03-30 16:02:38
文章转载或复制请以超链接形式并注明出处NBD财经网



还没有评论,来说两句吧...