投资逻辑红宝书,铜的投资逻辑解析
投资逻辑中的铜资源领域,是一个重要的领域,铜作为一种重要的金属资源,在工业生产和经济发展中具有广泛的应用,铜的投资逻辑涉及到供需关系、价格波动、政策影响等多个方面,投资者需要关注全球铜市场的动态变化,分析铜价的波动趋势,同时还需要关注政策调整对铜市场的影响,在投资铜的过程中,需要遵循科学的投资逻辑,理性分析市场趋势,做出明智的投资决策。
文 | AlphaEngineer
前段时间我们推出的 「一页纸」讲透美股系列收获了不少朋友的好评,目前已经覆盖了20个美股标的。
我会保持持续更新,把美股主要标的都覆盖完,发在这个号上。
授人以鱼不如授人以渔,今天我们开启一个新的系列: 投资逻辑「红宝书」。
「红宝书」系列文章的目标是把投资中前人总结的经验教训,以及投资背后的逻辑链条清晰的整理出来,让后人少踩坑,少交学费 。
本期的主角是: 铜 ,我们用 AlphaEngine 来解读其背后的投资逻辑。
(1)核心结论: 供需拐点已至,铜价开启上行新周期
2025年9月的印尼Grasberg矿难是本轮铜市场供需格局逆转的关键拐点,标志着市场已由过剩转向短缺。
展望2026年,铜市场将面临“低供应、低库存、高缺口”的严峻格局。
供应端增量严重受限,全球前27大矿企的供给增速预计仅为0.6%。
在此背景下,供需缺口预计将扩大至62-83万吨,达到近十年内的最严峻水平。
考虑到全球显性库存本已处于历史低位,持续扩大的供需缺口将导致库存被快速消耗,供需矛盾将进一步激化,为价格大幅上涨提供了基本面基础。
因此, 铜价已明确进入新一轮上行周期,当前时点具备深入研究的价值 ,下面我们展开探讨铜的研究框架。
(2)铜的工业属性 & 金融属性
铜同时具备工业属性和金融属性。
一个比较实用的经验是: 供需关系(工业属性)决定铜价变化的方向,流动性(金融属性)决定了铜价的波动幅度 。
图:铜研究框架,天风证券,AlphaEngine
供需分析是研究铜价的基础,准确率约为90%,供给不足时铜价大概率上涨,需求不足时大概率下跌。
方向判断看供需即可,至于涨跌幅度,则要关注宏观流动性环境。
一般来说,在流动性宽松的环境下,如果铜价处于上行通道,那么涨幅会更大,如果铜价处于下行通道,则跌幅更小。
反之如果在流动性紧缩的环境下,假设铜价处于下行通道,那么跌幅也会更大,如果铜价处于上行通道,则涨幅更小。
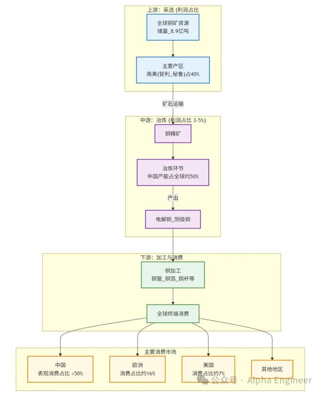
(3)铜的产业链结构与全球格局
理解铜研究框架的第一步,是看铜的产业链结构。
铜的产业链结构 分为上游采选、中游冶炼和下游加工。
利润高度集中于上游,采选环节凭借资源稀缺性(全球储量8.9亿吨)和长开发周期,贡献了全产业链85%以上的利润。
相比之下,中游冶炼环节虽为资金密集型产业,但利润微薄,毛利率仅3-5%,主要依赖加工费和副产品收益。
下游加工环节则呈现技术与规模的二元分化,高技术壁垒的合金产品毛利更高。
注:FinGP制图,下同
铜产业链呈现典型的“ 南美采矿-亚洲冶炼-全球消费 ”的地域分工模式。
上游资源端,智利、秘鲁等南美国家贡献了全球约40%的铜矿产量。
图: 矿山铜产量国别分布,长江证券,AlphaEngine
中游冶炼端,中国占据全球约50%的产能,是全球铜精矿的主要加工中心。
下游消费端,中国表观消费量占比超过50%,是绝对的消费核心,其余主要消费地为欧洲(16%)和美国(7%)。
图:全球铜消费格局 ,长江证券,AlphaEngine
这种资源与生产、消费在地理上的错配,奠定了全球铜贸易流的基础格局。
下面我们分别从工业属性和金融属性两方面来拆解铜的投资逻辑。
(4)铜的研究框架:工业属性,供给分析
铜是典型的周期品种,周期的本质是供给刚性和需求弹性之间的错配 。
根据美国地质调查局USGS的数据,截至24年底全球铜矿储量约 9.8 亿吨,可开采年限约 40 年,而且还在以每年4%左右的CAGR增长。
因此,还不存在开采完了就没有了的困扰,只是开采成本和开采难度的区问题而已。
全球精炼铜冶炼产能过剩(近年利用率不足 85%),因此多数时候铜矿供应(矿端)是铜产量的核心瓶颈。
仅少数特殊情况 下 (如冶炼设备集中检修、政策限产),精炼铜产能跟不上铜矿供应,冶炼端才会制约产量。
从产能建设周期来看,铜矿开采项目的周期较长,通常需要 5 年才能完成从规划、勘探到投产的全流程,因此中期维度的铜矿供给能力,主要是由前期资本投入规模决定的。
冶炼产能的投建周期短得多,一般仅需 2 年即可落地,产能扩张的灵活性更高,因此冶炼端形成长期产能瓶颈的可能性相对较弱。
业内常用TC/RC指标,来度量矿端与冶炼端的相对供需关系, 是判断铜精矿供需格局的 “晴雨表”。
TC/RC的 本质是矿山或贸易商向冶炼厂支付的 “铜精矿加工成精炼铜” 的服务费,由 “粗炼费(TC)” 和 “精炼费(RC)” 两部分组成,二者通常绑定出现,合称 TC/RC。
TC/RC 的变化与铜精矿供应量正相关,与铜价负相关 。
供应越充裕,冶炼厂话语权越强,TC/RC 越高。供应越紧张,矿山话语权越强,TC/RC 越低,因此 TC/RC 与铜价通常呈负相关。
图:铜价与TC走势,天风证券,AlphaEngine
(5)铜的研究框架:工业属性,需求分析
看完供给之后,我们来看需求端。
全球 超过70%的铜产品用作导电材料,因此可以说 铜的底层逻辑是电,是电气时代的载体。
图:铜的应用场景,长江证券,AlphaEngine
具体到下游行业, 建筑、电网、家电等传统领域是主力。
这类传统需求的变化通常与宏观经济周期同步,经济扩张期需求上升,反之则下滑。
图:全球铜下游需求占比,长江证券,AlphaEngine
值得关注的是,近年来新能源和AI成为拉动铜需求的重要增长点 。
新能源汽车(如动力电池、电机绕组)、光伏(如逆变器、接线盒)及风电(如电缆、变压器)等产业的快速发展,持续为铜需求提供增量,在一定程度上抵消了部分传统领域需求下滑带来的压力,成为支撑铜需求的重要力量。
图:风光车贡献铜的增量需求,长江证券,AlphaEngine
AI服务器作为算力基石,其单机铜用量远超传统服务器,是铜需求的“倍增器”。
相较于传统服务器,AI服务器因搭载高功率GPU模块、配置更复杂的散热及供电系统,单机铜用量显著提升3-5倍。
以NVIDIA的旗舰产品为例,其单台GB200服务器的铜用量激增至15-20公斤,而一个满配8台GB200服务器的机柜,加上配套的交换机与路由器等网络设备,总用铜量可超过200公斤。
这种指数级的增长凸显了AI算力设备对铜材料的强劲拉动作用。
注:由FinGPT制表,下同
(6)铜的研究框架:金融属性
铜作为金融属性较强的品种,价格弹性与流动性环境高度相关。
首先,铜价与美元之间存在显著负相关 。
全球大宗商品普遍以美元作为定价货币,当美元升值时,同一单位的铜用其他货币购买成本会上升,可能抑制需求从而压低铜价。
反之美元贬值则降低铜的购买成本,对铜价形成支撑。
美联储降息通常会推动铜价上涨 。
若市场预期加息,通常推动美元走强,同时加息可能抑制经济活动、削弱铜的工业需求,进而拖累铜价。
若预期降息,则可能导致美元走弱,同时释放经济宽松信号、提振铜需求,推动铜价上涨。
铜价与通胀预期呈现明显的正相关关系 。
核心原因在于通胀预期本质反映了市场对全球经济需求的判断。
当市场预期通胀上升时,往往伴随对经济复苏、工业活动扩张的乐观预期,而铜作为 “工业金属之王”,其需求与工业生产、基建投资等紧密挂钩,需求预期改善会直接推升铜价。
铜价与 CFTC 非商业净持仓相关性显著 。
美国商品期货交易委员会(CFTC)会在每周五公布截至当周二的铜期货持仓数据。
该数据主要分为三类:非商业持仓(以投机资金为主,如对冲基金、投资机构)、商业持仓(以产业资金为主,如铜生产企业、消费企业)、非报告持仓(持仓规模未达报告标准的小型参与者)。
从历史数据来看,铜价与 CFTC 非商业净持仓(即非商业多头持仓减去非商业空头持仓的差额)的相关性较强。
图:CFTC铜非商业实仓,光大证券,AlphaEngine
当非商业净持仓增加时,意味着投机资金对铜价的看涨情绪升温,大量多头头寸入场会直接推动铜价上涨。
反之当非商业净持仓减少甚至转为净空头时,通常反映投机资金看空铜价,空头头寸增加可能加剧铜价下跌压力。
(7)近期重要事件: 印尼Grasberg矿难 确立供需反转格局
2025年9月8日,全球第二大铜矿——印尼Grasberg Block Cave(GBC)铜矿发生泥石流事故,导致该矿区停产,对全球铜供应造成重大打击。
约800kt湿物料涌入生产放矿点,直接导致其运营商Freeport-McMoRan宣布2025年四季度铜产量将“可忽略不计”。
Grasberg矿区(年产约800kt,占全球4%)预计在2025-2026年累计损失铜产量约525kt,公司将2026年产量指引下调35%,并预计到2027年才能完全恢复至事故前水平,这一损失规模相当于2026年全球铜供给预期的1.2%。
Grasberg矿难是扭转2025年全球铜市场供需平衡的关键变量,其影响立竿见影。
事故前,市场普遍预测2025年全球精炼铜市场将呈现105kt的小幅过剩。事故发生后,该预测被迅速修正为55kt的短缺,供需格局发生根本性逆转。
此次事件发生在Ivanhoe因矿震下调产量指引、嘉能可及Teck等公司同样面临生产困境的背景下,多重供应扰动叠加,进一步强化了全球铜矿供应的紧张局面,使得Grasberg的停产影响被显著放大。
事件发生后,铜期货价格曲线扩大2%,伦铜价格迅速突破10,000美元/吨的心理关口,触及10,520美元/吨的高位。
此次事故加剧了市场对高风险地下开采(UG)模式的担忧,尤其是Grasberg采用的高产能、高风险的块矿崩落法。
投资者开始对风险较低的露天开采(OP)铜企给予估值溢价,以规避地下矿山频发的运营风险。
在印尼 Grasberg 矿难之外, 2025 年全球多个主要铜矿亦遭遇生产困境,共同构成了供应端的重大冲击
(8)供给端趋势展望 :恢复缓慢且长期弹性不足
展望2026年,全球铜供应紧张态势已成定局。
市场对2026年全球铜矿产量的增量预期已从最初的52万吨大幅下调至约25万吨,其中全球前27大矿企的供给增速预计仅为0.6%。
这一悲观预期的核心在于 关键矿山的复产进度远不及预期 。
以印尼Grasberg铜矿为例,在2025年遭遇重大事故后,其地下矿GBC预计要到2026年下半年才能部分复产,完全恢复至事故前水平则需等到2027年。
单一矿山的恢复迟缓,叠加其他矿区持续的运营扰动,共同构成了未来1-2年内供应端难以缓解的瓶颈。
从中长期视角审视,当前全球铜供应弹性严重不足,其深层原因可追溯至历史性的资本开支欠账 。
全球铜矿行业在2016年至2021年期间普遍处于资本开支的低位运行阶段。考虑到铜矿项目从投入到产出通常需要5年以上的建设周期,这一时期的投资不足直接导致了2024-2026年新增产能的断层。
历史投资的缺失,使得行业在面对需求增长时,无法通过新建产能进行有效响应,存量矿山的老化和品位下降问题进一步放大了供应的刚性。
未来,全球铜供应将面临更多结构性、长期性的硬约束,进一步削弱其供应弹性。
首先,日益严格的ESG(环境、社会与治理)要求显著抬高了新矿开发的门槛和运营成本,并延长了项目审批周期。
其次,易于开采的高品位矿产资源日渐枯竭,新增项目普遍面临开发成本更高、技术难度更大、地理位置更偏远等挑战。
这些因素共同推高了铜的边际生产成本,并拉长了资本回报周期,将持续抑制全球铜供应的长期增长潜力,使得供应紧张成为常态。
(9) 需求端趋势展望:传统需求回暖与结构性增长共振
在全球宏观环境转向宽松的背景下,铜的传统需求领域正显现回暖迹象。
美联储已于2025年9月开启降息周期,市场预期2026-2027年利率将持续下行,这将有效提振全球消费与投资活动。
在建筑领域,尽管中国房地产竣工面积数据仍有拖累(2025年1-8月同比下降17%),但其对需求的负面影响正边际减弱,且行业已出现竣工二阶导转正的积极信号。
在家电领域,受益于消费刺激政策,家电行业排产自2025年8-9月起已实现同比增长。
机械领域也维持着年均1%-2%的稳健增长,为传统铜需求提供了坚实底部支撑。
除此之外,以新能源和AI为代表的结构性需求,正成为驱动全球铜消费增长的核心引擎,其增长逻辑清晰且体量可观。
能源转型与数据中心虽仅占全球铜需求的15%,但贡献了近乎全部的需求增量 。
在新能源领域,风光发电的铜强度是传统火电的3-4倍,纯电车单车用铜量(70-80kg)远超燃油车(20-30kg),预计2025年贡献增量91万吨,2026年进一步增至96万吨。
与此同时,AI算力设施及配套电网升级对铜需求巨大,单位算力的铜强度高达30kt/GW,预计2026-2027年每年将稳定贡献约15万吨的铜需求增量。
(10)铜产业链主要公司
这里我们主要关注铜产业链的上游资源端,以及中游加工环节。
上游资源端,在全球铜矿供应增长乏力与新能源、AI等新兴需求持续高增的背景下,资源稀缺性日益凸显,拥有优质矿产资源的企业具备强大的议价能力和盈利弹性,是本轮周期的核心受益者。
中游加工环节,行业面临产能过剩挑战,但“铜价+加工费”的定价模式为头部企业提供了相对稳定的利润空间,产业集中度提升和产品结构向高附加值领域(如高精度铜箔、特种线缆)转型是关键看点。
作者:访客本文地址:https://www.nbdnews.com/post/2753.html发布于 2025-10-08 16:26:32
文章转载或复制请以超链接形式并注明出处NBD财经网



还没有评论,来说两句吧...