中国AI人才挖掘,瞄准16岁中学生群体
中国正积极从年轻人才中挖掘AI领域的潜力,从16岁的中学生中选拔并培养AI人才,成为重要的策略之一,这些年轻人才具备创新思维和强大的学习能力,是驱动未来AI技术发展的关键力量,挖掘并培养这些人才,有助于中国在AI领域保持竞争优势,推动科技进步和社会发展。
10月9日,字节跳动创始人张一鸣现身上海徐汇知春创新中心开业活动,这在业内颇受关注。自他常驻新加坡办公后,鲜少在国内公开场合露面,使得这次现身格外引人瞩目。
与马云等商业大佬一样,张一鸣的每次动态都牵动着舆论神经,外界常试图从其行踪中解读字节跳动的业务动向。然而这一次,他的目的并非商业扩张,而是关乎人才的培养。
在上海徐汇知春创新中心的开业现场,张一鸣暂时放下“企业家”标签,转而以“捐赠人”身份,与上海交大ACM班创始人俞勇教授共同揭开了一段酝酿九年的教育创新探索。
这个知春创新中心面向16~18周岁、在数学、物理、计算机和人工智能领域有特长与热情的年轻人。这不由得让人们联想起中科大的少年班,也是面向类似的群体。
同时,知春创新中心主要培养学生的应用实践能力,又像是“双元制”的翻版。不管怎样,核心都指向了一个问题,那就是:眼下,中国AI人才的缺口很大。
从今年下半年的新学期开始,杭州已经在中小学各个学段全面开展人工智能通识课程教育,每学年安排不少于10课时。显然,企业已经迫不及待地下场找人才了。
“中科大少年班”翻版?
上海徐汇知春创新中心,是于今年4月成立的,其核心定位清晰:
聚焦前沿计算机与人工智能技术研究、开源工具开发,以及顶尖创新人才培养。
它面向的不是高校毕业生,而是16~18岁、在数学、物理或计算机领域有特长与热情的年轻人。培养周期长达5年,每年仅招30人,采用“小而精”的思路。
这种模式,令人不禁联想到著名的“中科大少年班”。
1978年,中国科学技术大学创办少年班,旨在从早期发现并培养天赋异禀的青少年,为中国科技事业输送尖端人才。
中科大少年班学生的典型入学年龄是16周岁左右,并且严格规定不得是高三应届毕业生。
他们是一群在中学阶段,就提前完成了大学学业的“超常少年”。
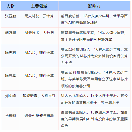
关于中科大少年班,2019年时,就有日本媒体称:中科大少年班,堪称中国AI领域“人才摇篮”。
粗略统计下目前中科大少年班走出来的站在行业顶峰的AI人才,其中就有如“寒王”——寒武纪的创始人陈天石等人。
中科大少年班能成为AI人才的摇篮,其背后的原因是,独特的培养模式与AI学科的特点强力共振。
首先是夯实基础与跨界融合,少年班在学生入学前一两年会进行跨学科的宽口径通识教育,为学生打下坚实的数理基础。
人工智能本身就是一个高度交叉的学科,这种培养模式使得学生能够轻松地在计算机、数学、物理、生物等不同领域间建立联系,为AI创新提供了肥沃的土壤。
其次是个性化的培养路径,少年班普遍实行“一生一方案”,这充分尊重并激发了每位学生的独特兴趣和潜能。
AI领域发展日新月异,分支众多,这种个性化的培养机制让学生能够根据自身特长,早早地在机器学习、自然语言处理、计算机视觉等不同方向进行深入探索。
最后是顶尖的资源与早期科研训练,少年班的学生享有学校最优的教学和科研资源,例如:大二就有机会进入国家级实验室参与前沿课题。
在人工智能等前沿领域,这种早期的、高水平的科研实践经历,对于培养其创新能力和科学品味至关重要。
同时,少年班学院还持续设立如“智能计算英才班”、“人形机器人英才班”等新的交叉学科项目,紧跟科技前沿。
人才缺口
当前,全球AI人才争夺战已进入白热化阶段。
《财富》杂志曾指出,全球范围内能推动AI技术突破的顶尖专家不足千人,且主要集中在OpenAI、谷歌、Meta等科技公司核心团队。
红杉资本合伙人大卫・卡恩更是直言:一年前,AI主流叙事还是算力推动发展,如今重心已转向人才优势。
在中国,这场竞争同样激烈。
行业数据显示,训练一个前沿AI大模型的成本高达数千万美元,其中顶尖研究员的人力成本,与GPU等硬件成本几乎持平。
“抢现成人才”已成为行业常态,同时,也越来越难。
既因为市场供给端的人才稀缺,也因为企业需求端的竞争激烈。
今年9月,阿里巴巴CEO吴泳铭带队赴清华捐赠,支持新设的“无穹书院”,以培养下一代AI开拓者为使命。
知春创新中心指向的也是要将抢夺人才的战线往前推,在当天开业现场,张一鸣说的最后一句话,没有提及字节的任何业务,只强调:希望这些年轻人能在AI领域走得更远。
黄仁勋曾说,全球50%的AI研究人员来自中国,这是目前最大的单一人才群体。
但如何将人数优势转化为创新优势,关键在于培养模式的突破。
传统教育体系下,人才培养大多偏标准化、功利化,难以满足AI领域对个性化、创新型人才的需求。
现场,张一鸣也分享了他对人才培养的反思:
很多人才的潜力没有被充分挖掘。 有些人才专业知识扎实、技能精准,就像模型在训练数据上表现极佳,却在面对创新任务时“水土不服”,无法适应新场景、解决新问题。
在字节跳动发展过程中,张一鸣目睹了太多“高分低能”的技术从业者:能熟练运用现有算法,却缺乏从0到1的创新能力。能完成既定任务,却难以应对AI领域的“不确定性”。
因此,知春创新中心的培养目标格外明确:不追求“技能熟练度”,而是培养“思维活跃、有热情和韧性”的人。核心是独立思考、重视实践,“关注长期和全局,在探索中学习,保持平常心,拥抱不确定性”。
这种理念与俞勇的教育思考契合。
早在2002年创办ACM班时,俞勇就发现,传统教育“只教硬知识,不练软实力”。
沟通能力、合作能力、解决未知问题的能力,这些在ACM全球竞赛中至关重要的素质,恰恰是课堂所缺失的。
如今他们正将这种“补短板”的思路推向极致:让16岁~18岁的年轻人在价值观与思维模式成型期,就摆脱“应试化”束缚,直接对接AI领域的前沿挑战。
在未来到来之前下手
同样瞄准年轻群体、同样采取特殊培养模式。
知春创新中心与中科大少年班有着不少相似之处,但也有着明显的差异:更强调项目制学习,更注重与产业实践的结合,更关注避免“应试化”倾向。
除俞勇亲自领衔外,该中心还邀请到上海交大ACM班校友、普林斯顿大学计算机博士康南茜(美国超级独角兽Databricks早期员工)担任导师。
同时,中心与字节跳动等企业合作,为学员提供工业界真实场景的研究课题与实习机会。
实际上,知春创新中心的成立,可能是张一鸣酝酿已久的计划。
早在2016年时,今日头条正在资讯赛道快速扩张,张一鸣注意到公司核心算法团队中,多位能力突出的工程师均毕业于上海交大计算机科学班(ACM班)。
这一现象引起了他的浓厚兴趣。
为探究背后的“人才密码”,张一鸣专程赴上海交大拜访了ACM班创始人俞勇教授,以及班委会顾问、图灵奖得主John Hopcroft。
这次交流让他第一次直观感受到“精准培养”模式对技术人才成长的推动作用。
2024年10月,在与俞勇教授的一次教育创新交流中,张一鸣提出了关键问题:是否愿意一起创办一个小而精的创新研究与人才培养机构?
这个想法部分源自他对美国欧林工学院的深入研究。这所位于波士顿郊区的学校以“小而精”著称,每年仅招收80名本科生,却凭借动手实践与项目制学习,使毕业生实力比肩麻省理工、斯坦福等顶尖学府。
面对张一鸣的提议,俞勇教授的回应是:你是认真的吗?
在得到肯定答复后,两人一拍即合。半年筹备期后,知春创新中心正式成立。
全球互联网巨头在AI赛道激战正酣,尽管张一鸣本人尽量剥离了企业的色彩,但是,可以预见:如果知春创新中心挖掘和培养出的AI人才,一定是字节跳动近水楼台。
作者:访客本文地址:https://www.nbdnews.com/post/2929.html发布于 2025-10-12 10:04:54
文章转载或复制请以超链接形式并注明出处NBD财经网



还没有评论,来说两句吧...