长白山股东吉林森工拟减持股份,或套现逾亿元,前三季扣非净利润微降
长白山股东吉林森工计划减持不超过1%的股份,可能套现约1.32亿元,据悉,该公司前三季度的扣非净利润略有下降,此次减持股份将对公司的股权结构和未来发展产生一定影响,投资者需关注其后续动态。
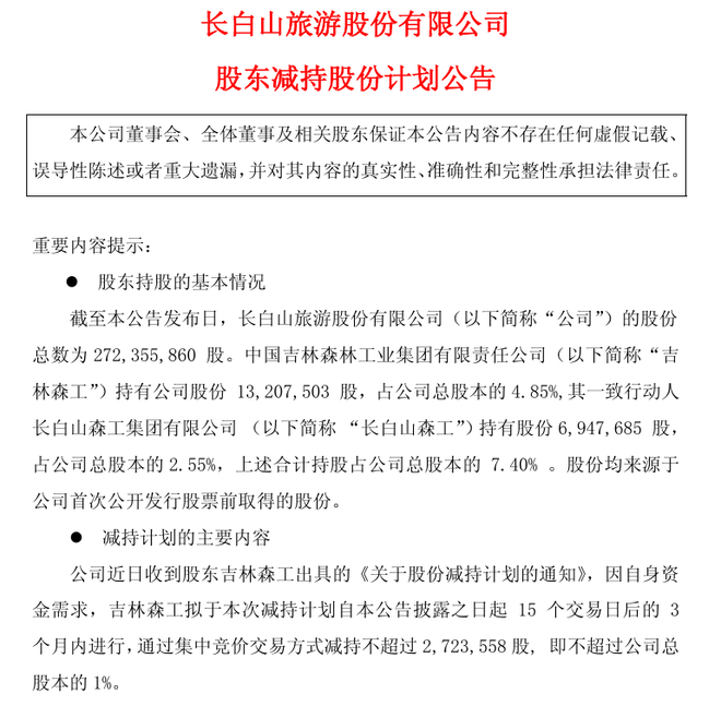
11月7日,长白山(603099)发布公告,中国吉林森林工业集团有限责任公司拟于2025年12月1日至2026年2月28日期间,通过集中竞价交易方式减持不超过272万股,即不超过公司总股本的1%。
本轮减持原因系自身资金需求,减持股份来源系IPO前取得。
吉林森工持股占总股本的4.85%,与一致行动人长白山森工共同持有长白山总股本的7.40%,长白山森工持有吉林森工60%股份。
若按截至11月7日公司最新收盘股价48.63元/股计算,本轮减持股东最多减持套现约1.32亿元。
2025年前三季度,长白山实现营业收入为6.36亿元,同比上升7.0%;归母净利润为1.49亿元,同比上升1.0%;扣非归母净利润为1.5亿元,同比下降3.7%;经营现金流净额为2.16亿元,同比下降5.1%;EPS(全面摊薄)为0.5602元。
其中第三季度净利表现将前三季利润拉正,公司营业收入为4.01亿元,同比上升17.8%;归母净利润为1.51亿元,同比上升19.4%;扣非归母净利润为1.52亿元,同比上升18.3%;EPS为0.5679元。
来源:读创财经
文章版权及转载声明
作者:访客本文地址:https://www.nbdnews.com/post/4867.html发布于 2025-11-09 10:03:42
文章转载或复制请以超链接形式并注明出处NBD财经网



还没有评论,来说两句吧...