华泰联合证券因财务顾问报告不实记载被出具警示函
华泰联合证券因财务顾问报告存在不实记载被出具警示函,此次事件暴露出该公司在财务顾问业务中存在不当行为,警示函的出具是对其行为的严肃警告,华泰联合证券应引以为戒,加强内部管理,确保报告的真实性和准确性,以维护市场公平和投资者利益,此次事件提醒各方应加强对财务顾问行业的监管力度,防止类似问题再次发生。
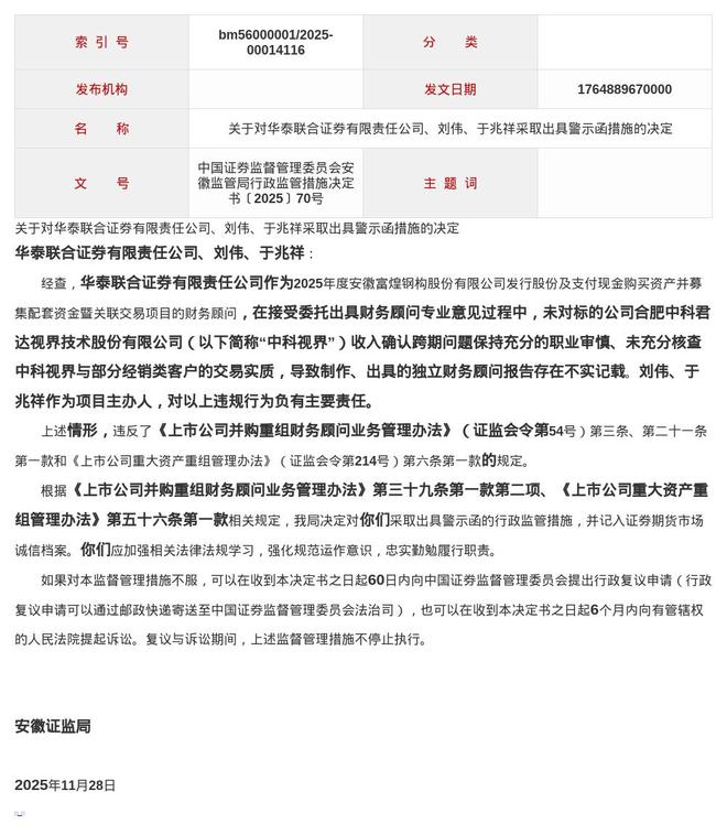
蓝鲸新闻12月5日讯,近日,安徽证监局发布了一则行政监管措施决定书,剑指华泰联合证券有限责任公司、刘伟、于兆祥。
决定书显示,华泰联合证券有限责任公司作为2025年度安徽富煌钢构股份有限公司发行股份及支付现金购买资产并募集配套资金暨关联交易项目的财务顾问,在接受委托出具财务顾问专业意见过程中,未对标的公司合肥中科君达视界技术股份有限公司收入确认跨期问题保持充分的职业审慎、未充分核查中科视界与部分经销类客户的交易实质,导致制作、出具的独立财务顾问报告存在不实记载。刘伟、于兆祥作为项目主办人,对以上违规行为负有主要责任。
上述情形违反了《上市公司并购重组财务顾问业务管理办法》《上市公司重大资产重组管理办法》的相关规定。
针对以上问题,安徽证监局决定对华泰联合证券有限责任公司、刘伟、于兆祥采取出具警示函的行政监管措施,并记入证券期货市场诚信档案。
文章版权及转载声明
作者:访客本文地址:https://www.nbdnews.com/post/6896.html发布于 2025-12-06 16:23:45
文章转载或复制请以超链接形式并注明出处NBD财经网



还没有评论,来说两句吧...