钱紧之下凤形股份转型,拟控股全国最大危废处置企业,重大资产重组在即
面临财务压力的凤形股份计划进行重大转型,拟控股全国最大的危废处置单体企业,这一举措预计构成重大资产重组,旨在通过优化资源配置和拓展业务领域来缓解财务压力,凤形股份的转型决策显示,即使在资金紧张的情况下,企业仍积极寻求发展机会,以应对市场变化和挑战。
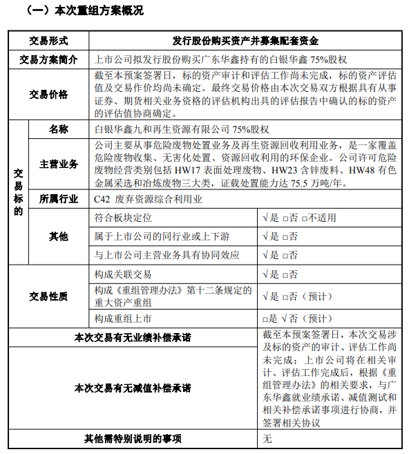
12月17日晚间,凤形股份(002760)发布《发行股份购买资产并募集配套资金暨关联交易预案》(以下简称预案)。公司拟向间接控股股东广东华鑫金属资源有限公司(下称“广东华鑫”)发行股份收购其持有的白银华鑫九和再生资源有限公司(下称“白银华鑫”)75%股权。
▍交易标的为全国最大危废处置单体企业,为公司转型升级必要举措
预案称,本次交易包括发行股份购买资产、募集配套资金两部分。本次交易发行对象不超过35名特定投资者,发行股份募集配套资金的定价基准日为本次向特定对象发行股票发行期首日,发行价格不低于定价基准日前20个交易日公司股票交易均价的80%。本次拟募集配套资金的总额不超过本次交易中以发行股份方式购买资产的交易价格的100%,且发行股份数量不超过本次交易前上市公司总股本的30%。募集配套资金用途方面,本次交易募集配套资金可用于标的资产项目建设、补充流动资金和偿还债务、支付本次并购交易中的中介机构费用等。募集资金具体用途及金额将在重组报告书中予以披露。
预案表示,本次交易有以下三大目的:
一是注入控股股东旗下优质资产,提高上市公司盈利能力以及核心竞争力。
华鑫茂集团主要从事有色金属的采选、贸易和循环利用,在有色矿山行业拥有丰富客户资源。集团业务范围遍布华东、华南、西北和东南亚等地,实施以有色资源循环工业为主体,以科技创新和金属贸易为两大重要为支撑的“一体两翼”战略布局,形成了科技引领、工业支撑、贸易赋能三大产业板块。
2023年12月,华鑫茂集团下属西部铟业以转让协议方式取得泰豪集团持有的公司23.28%股份,成为上市公司的控股股东。《关于控股股东及其一致行动人签署股份转让协议暨控制权拟发生变更的提示性公告》中,提出华鑫茂集团本次收购上市公司,将以上市公司有色矿山客户体系为基底,借助华鑫茂集团在有色采选、贸易和循环利用领域的优势,通过注入旗下有色产业成熟优质资产,推动上市公司向有色矿山整体服务商的升级转型。
本次收购华鑫茂集团资源循环利用板块的优质资产,是大股东引领上市公司后续发展方案的执行落地,也是上市公司提升自身盈利能力,完成产业转型的关键之举。
二是上市公司转型升级具备紧迫性,亟须注入优质盈利资产。
凤形股份现有耐磨材料主业受下游建材、水泥行业景气度影响发展受限,公司必须进行产业链的延伸和升级,引入高盈利能力、高成长性、高流动性的优质资产。公司本次致力于寻求有益于公司长远发展的产业链相关优质资产并购标的,实施面向有色矿山服务和资源回收领域的转型升级。
公司本着审慎与投资风险可控的原则,拟收购控股股东旗下资源循环利用企业白银华鑫。该公司是一家覆盖危险废物收集、无害化处置、资源回收利用的环保企业,主要产品为处置危废产生的含锌、银、铁等有价金属的资源化产品。公司危废处置资质达75.5万吨/年,是全国最大的危废处置单体企业,服务客户包括矿山、冶炼、能源等行业,位于上市公司产业下游。
收购成功后,凤形股份将实现从传统金属制品产业向新兴绿色循环经济行业的转型升级,是公司摆脱当下发展局限的必要举措,亦是公司实现未来可持续发展的重要基础。
三是上市公司定位矿山整体解决方案,通过客户交叉开拓发掘业务机会。
本次交易是上市公司从单一金属制品行业向提供矿山整体解决方案转型的关键之举。本次交易后,白银华鑫将成为公司的控股子公司,进一步丰富上市公司对于有色矿山行业客户的服务领域,从上游的矿山采选到后端的危废处置,围绕有色金属采选、冶炼及资源回收利用的不同生产环节,双方客户体系进行交叉开拓,加强业务协同,有利于互相创造更多商业机会。
▍审计和评估工作尚未完成,交易价格、业绩承诺等待定
标的公司财务数据方面,预案显示,2023年、2024年及2025年前9月,标的公司未经审计营收分别为2.53亿元、3.66亿元和3.07亿元;同期净利润分别为4106万元、7275万元、7267万元。
交易价格、业绩承诺方面,预案显示,截至本预案签署日,标的资产审计和评估工作尚未完成,标的资产评估值及交易作价均尚未确定。最终交易价格由本次交易双方根据具有从事证券、期货相关业务资格的评估机构出具的评估报告中确认的标的资产的评估值协商确定;上市公司将在相关审计、评估工作完成后,根据《重组管理办法》的相关要求,与广东华鑫就业绩承诺、减值测试和相关补偿承诺事项进行协商,并签署相关协议。
▍本次交易预计构成重大资产重组,构成关联交易,不构成重组上市
预案称,截至本预案签署日,预计本次交易达到《重组管理办法》规定的重大资产重组标准,本次交易预计构成重大资产重组。本次发行股份购买资产的交易对方为广东华鑫,系本公司间接控股股东,因此,本次交易构成关联交易。根据标的公司现有的财务数据初步判断,本次交易未达到《重组管理办法》第十三条规定的重组上市标准,本次交易不构成重组上市。
公开资料显示,凤形股份主营业务是耐磨材料与船电系统解决方案及特种电机。公司的主要产品是“凤形”牌高铬球锻、特高铬球锻、中低铬球锻、衬板等。
最新业绩方面,10月26日,凤形股份(002760)公布2025年三季报,公司营业收入为4.43亿元,同比上升1.57%;归母净利润为1709万元,同比上升19.64%;扣非归母净利润自去年同期亏损454万元成功扭亏,实现扣非归母净利润911万元。其中第三季度,公司营业收入为1.5亿元,同比上升10.53%;归母净利润为981万元,同比上升691.66%;扣非归母净利润自去年同期亏损513万元成功扭亏,实现扣非归母净利润625万元。
三季报(下图)显示,截至今年9月末,公司账上货币资金余额仅1.54亿元,较2024年末腰斩,主要系购买理财产品及偿还贷款所致。
拉长时间线看,凤形股份2023年、2024年已连续两年净利润亏损。
预案显示,凤形股份本次交易预计构成重大资产重组,这意味着本次交易可能需要不小的资金。在货币资金相对“钱紧”的情况下,公司此次选择募集配套资金以应对转型大事。
▍收购标的股权存在质押情形、上游单位产废量下降、能源价格波动等风险
预案以不小的篇幅提示了本次交易的种种风险,其中包括以下方面:
▲收购标的股权存在质押情形的风险
截至本预案签署日,交易对方持有的标的公司股份存在质押情形。相关交易对方已承诺解除其所持有的标的公司股份的全部权利限制,保证其所持有的标的公司股份过户至上市公司名下不存在实质性障碍。若交易对方未能及时解决上述事项,则可能导致标的资产范围变化,提请投资者注意相关风险。
▲上游单位产废量下降的风险
标的公司主要从事有色金属类危险废物处置业务及再生资源回收利用业务,标的公司采购的原材料主要为矿山、冶炼、发电等行业产出的各类危险废物、含金属矿渣、炉渣等废弃物资。
标的公司积极拓展原材料采购渠道,与各类供应商建立了稳定的合作关系。但如宏观经济下行,导致上矿山、冶炼、发电等行业产出的废弃物资下降,标的公司将面临原材料供应不足的风险,从而对标的公司业绩持续增长带来不利影响。
▲大宗金属市场价格波动的风险
标的公司主要产成品富含各类金属,购销价格在所含金属市场价格的基础上折价确定,金属价格受国内外经济政治环境、金融市场情况以及供需结构等变化的影响,波动幅度较大。若金属市场价格在短时间内大幅下跌,将导致公司购销价差空间缩小,影响公司的盈利能力;同时,也会导致公司存货存在较大的贬值风险,由此产生资产减值损失。
▲能源价格波动的风险
焦粉在标的公司制造成本中占比较大,能源价格的上涨将对标的公司盈利状况产生较大影响。尽管2024年以来焦粉价格逐渐回落,但不排除未来上涨的可能,若能源价格上涨,将会给公司带来一定的成本压力,但由此造成的成本上涨无法传导至产品价格,则会对标的公司盈利产生一定影响。
▲安全生产风险
标的公司主要从事危险废物的处置利用,主要原材料危险废物通常具有危险性,若危废收集、运输、贮存、处置等环节操作不当,可能造成意外安全事故。标的公司存在因工作人员操作不规范、安全监管不严格而造成安全事故的风险。
来源:读创财经
审读:梁荣高
作者:访客本文地址:https://www.nbdnews.com/post/7727.html发布于 2025-12-18 10:06:18
文章转载或复制请以超链接形式并注明出处NBD财经网



还没有评论,来说两句吧...