和信投资咨询天津分公司因招揽行为不规范被责令改正并增加合规检查次数
和信投资咨询天津分公司因客户招揽行为不规范等问题被责令改正,并增加合规检查次数,该公司需严格遵守行业规范,确保合规经营,保障客户权益,此次事件提醒广大金融机构应强化内部管理,加强风险防范意识,确保业务合规合法。
蓝鲸新闻12月23日讯,近日,天津证监局发布了一则行政监管措施决定书,剑指和信证券投资咨询股份有限公司天津分公司。
该决定书指出,和信证券天津分公司在开展证券投资咨询业务过程中,存在以下问题:
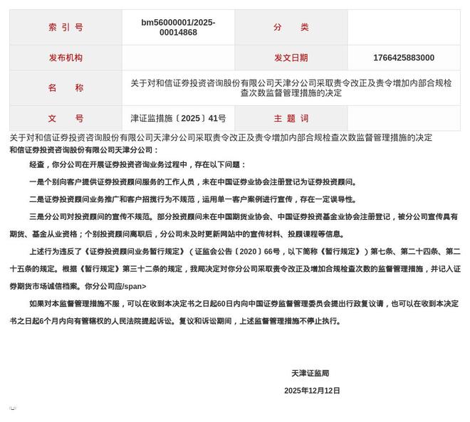
一是个别向客户提供证券投资顾问服务的工作人员,未在中国证券业协会注册登记为证券投资顾问。
二是证券投资顾问业务推广和客户招揽行为不规范,运用单一客户案例进行宣传,存在一定误导性。
三是分公司对投资顾问的宣传不规范。部分投资顾问未在中国期货业协会、中国证券投资基金业协会注册登记,被分公司宣传具有期货、基金从业资格;个别投资顾问离职后,分公司未及时更新网站中的宣传材料、投顾课程等信息。
上述行为违反了《证券投资顾问业务暂行规定》的相关规定。天津证监局决定对和信证券投资咨询股份有限公司天津分公司采取责令改正及增加合规检查次数的监督管理措施,并记入证券期货市场诚信档案。
文章版权及转载声明
作者:访客本文地址:https://www.nbdnews.com/post/8073.html发布于 2025-12-23 16:18:29
文章转载或复制请以超链接形式并注明出处NBD财经网



还没有评论,来说两句吧...