铝代铜趋势,从备选技术到现实刚需的转变
铝代铜技术正从技术备选逐渐转变为现实刚需,随着铜资源的日益紧缺和铝材料技术的不断进步,铝代铜的应用领域正在逐步扩大,铝代铜的应用不仅有助于解决铜资源短缺的问题,还能降低生产成本和提高产品性能,铝代铜技术已成为当前工业领域的重要发展趋势之一。
文|锦缎
在铜价持续上行、市场供需格局失衡背景下,"铝代铜"正悄然成为产业必然选择。
从产业发展逻辑来看,这一趋势并非短期市场预期驱动的概念炒作,而是具备跨周期属性、或将持续数年的技术革新浪潮。
在此背景下,铝板块最近一个时期的持续上扬所映射的底层逻辑,亟待市场重新审视与进一步评估。
极致铜铝比
当前铜铝价格比值已处于近 20 年以来的历史高位区间,该比值自2005年 1.7倍的低点起,整体呈现震荡上行态势,截至目前已攀升至4.21倍的水平。
这一价格比值的大幅走阔,核心驱动因素在于铜、铝两大品种各自的供需格局差异及供给弹性分化。
图:铜铝比已处于近20年高点
铝代铜僵
铜在导电性、耐用性、安全性等多方面具备显著优势,但铝在轻量化及性价比方面具有自身独特的优势。
当前处于历史高位的铜铝价格比值,正推动铝代铜从技术备选转向现实刚需。
先从供需弹性视角审视铝代铜的必要性。
铜作为新能源时代的核心工业原料,叠加战略安全储备的需求拉动,其需求缺口正持续扩大。而铜的供给端却缺乏弹性,核心瓶颈集中于矿山开发环节而非冶炼环节。
铜矿从勘探、规划到投产,周期普遍长达 7-10 年,且环保审批通过率不足 30%。这意味着,即便铜价处于高位区间,企业也难以快速释放新增产能。
这种天然的长周期属性,致使铜供给对短期价格波动反应滞后(即供给缺乏弹性),进而形成 "高价→无新增产能→供需缺口扩大→价格进一步上行→企业更难快速扩产" 的循环,最终只能通过长周期产能释放及极致价格来消化需求缺口。
此外,全球铜矿资源还面临品位持续下降、开采难度逐步加大的现实困境。
而铝的供给约束则集中于冶炼环节而非矿产端。电解铝属于高耗能产业,发展高度受制于电力设施配套及水资源供给条件。
当前电解铝行业格局正处于重构阶段,能够掌握稳定、廉价、绿色电力资源的企业,将具备更强的生存与竞争优势。
我国为严控产能过剩、降低行业能耗,已明确划定 4500 万吨的电解铝产能 "天花板";海外电解铝产能同样受制于电力供应稳定性。
简言之,铜、铝两大品种的供给均缺乏弹性,只是核心制约因素存在显著差异。
而在导电性、耐用性及安全性等关键性能维度,伴随技术持续迭代升级,特定场景下的铝代铜已具备落地可行性,其核心前提则是攻克铝的氧化及蠕变技术难题。
图:
新材料、新工艺及新结构的系统性技术革新,让铝代铜已具备大规模量产的可能。
图:铝代铜关键技术突破
那么现实中,有无铝代铜的相关应用呢?
分行业来看,电力传输领域,铝代铜已步入成熟应用期。长期以来,在长距离输电线路中,铝导线(钢芯铝绞线)已经完全替代了铜导线。在5G基站、数据中心的电力供应中,由于对重量和成本敏感,铝合金电缆的应用比例正在提升。
目前的创新点在于铜铝复合材料,即在铝表面镀一层铜,既保证了导电性,又保留了铝的轻量化优势。
空调行业已经从争议中走向标准落地。作为全球空调巨头,大金走在前列。早在2024年,其空调产品中"铝代铜"的比例就已经超过了50%。行业正在从"单一企业的尝试"转向"国家标准的制定"。
虽然国内消费者仍有顾虑,但在海外市场(如日本、东南亚),全铝换热器的占比已经很高(日本达40%-50%)。
汽车行业是"铝代铜"技术难度最大、但进展最快的领域之一。泰科电子(TE)与博威合金在2025年8月宣布攻克了"铝代铜"的技术难题,开发出了新型铝合金材料,彻底解决了电化学腐蚀问题,并将蠕变性能优化至接近纯铜水平。
这一新型铝合金材料主要用于新能源车的低压线束、高压连接器和电池包内的Busbar(汇流排)。预计2026底实现规模化上车应用。预计单车可减铜约10公斤,降低成本约10%,是车企应对高铜价和实现轻量化的重要手段。
随着技术的革新,未来铝代铜还将应用于低空经济、算力中心等领域。铝代铜的必要性及可行情,与投资主线相互呼应。
价值比较
当前铝板块投资逻辑,主要包括铝代铜以及资源民族主义思潮驱动下的战略价值。
我们接下来从资源优势、财务表现、估值等多维度进行比较分析:
●从行业景气来看,电解铝产能利用率接近满产。从产能看企业盈利弹性,中国铝业、中国宏桥居前。
截至25年10月,我国电解铝总产能4523.2万吨,未来产能以置换为主,政策层面已锁定上限。24年以来产能利用率94.46%上升至99%左右,接近满产。
图:国内电解品产能及产能利用率
●从产能占比来看,中国铝业及中国宏桥居于前列。在铝价格弹性的背景下,产能上限决定了企业的盈利上限。
图:2024年国内前十大电解铝企业产能
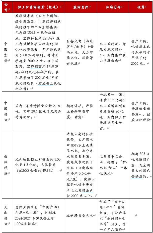
●从资源优势来看,拥有铝矿、能源配套的企业在涨价预期下,业绩更有弹性。
下图选取了四家市值居前的企业进行对比,总体来看,各家企业均立足于自身的资源禀赋,在矿、能源甚至是下游的产品挖掘潜力,实现资源的最优组合。
图:中国铝业自有矿山情况
●从业绩预期及估值来看,当前市盈率PE TTM较低的是中国宏桥、南山铝业国际,其是电投能源、中国铝业等。
ROE居前的是南山铝业、华峰铝业、中国宏桥、中国铝业等。
从市赚率来看,中位数在1.05倍,板块整体并未低估,个股分化明显。相对低估的是南山国际铝业、中国宏桥及中国铝业。
图:A/H股铝业可比公司,注:数据来自wind,ROE采用半年报数据年化后所得。
最后需要特别强调的是,需强调的是,本文仅作信息交流之用,不构成任何投资建议。对于铝板块的未来趋势判断,仍需结合后续行业动态、企业经营实际等多方面因素审慎考量。
本文系基于公开资料撰写,仅作为信息交流之用,不构成任何投资建议
作者:访客本文地址:https://www.nbdnews.com/post/9715.html发布于 2026-01-15 17:12:24
文章转载或复制请以超链接形式并注明出处NBD财经网



还没有评论,来说两句吧...