国新国证期货因业务合规管控不足等问题被责令改正
国新国证期货因业务合规管控不足等问题被责令改正,相关部门发现该期货公司在合规管理、风险控制等方面存在不足,为保障市场稳定和投资者权益,要求其立即整改,此事件提醒期货行业,应严格遵守相关法规,加强合规管理和风险控制,确保业务稳健发展。
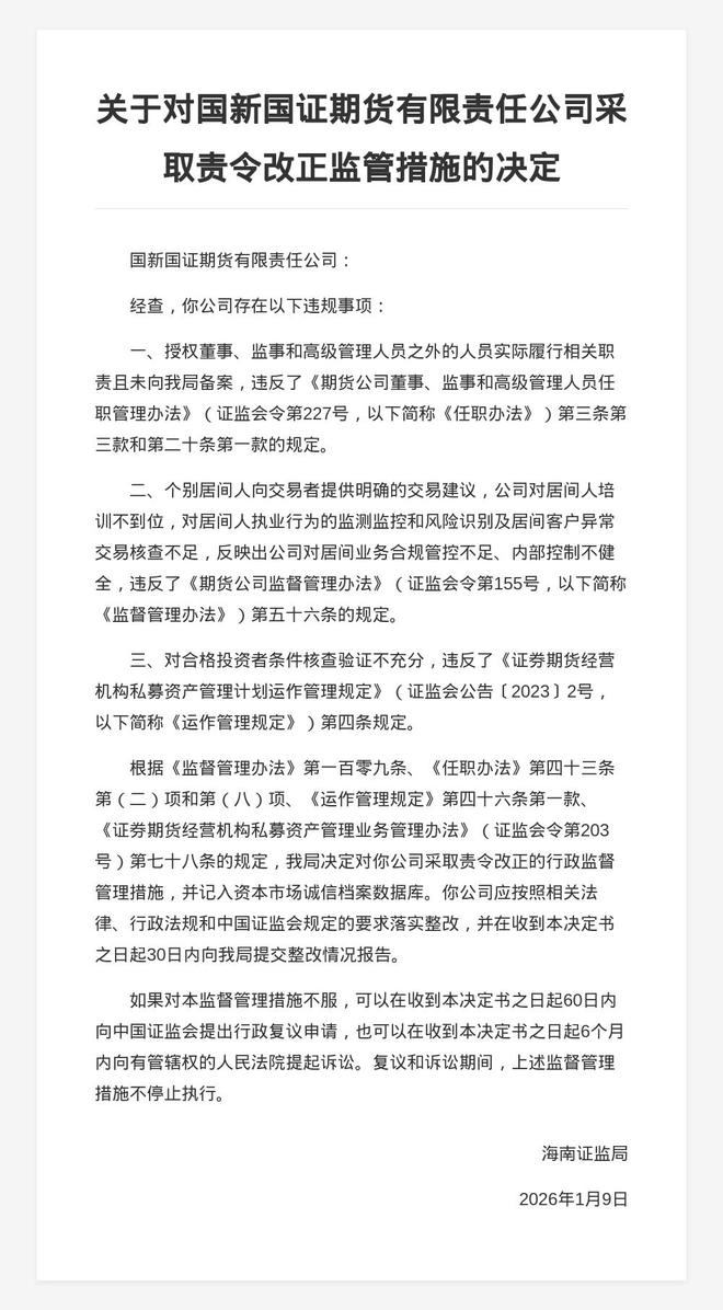
蓝鲸新闻1月17日讯,近日,海南证监局发布行政监管措施决定书,剑指国新国证期货有限责任公司。
决定书显示,国新国证期货有限责任公司存在以下违规事项:授权董事、监事和高级管理人员之外的人员实际履行相关职责且未备案;个别居间人向交易者提供明确的交易建议,公司对居间人培训不到位,对居间人执业行为的监测监控和风险识别及居间客户异常交易核查不足,反映出公司对居间业务合规管控不足、内部控制不健全;对合格投资者条件核查验证不充分。
以上行为违反了《期货公司董事、监事和高级管理人员任职管理办法》《期货公司监督管理办法》《证券期货经营机构私募资产管理计划运作管理规定》的规定。
对此,海南证监局决定对国新国证期货有限责任公司采取责令改正的行政监督管理措施,并记入资本市场诚信档案数据库。
文章版权及转载声明
作者:访客本文地址:https://www.nbdnews.com/post/9883.html发布于 2026-01-18 18:58:12
文章转载或复制请以超链接形式并注明出处NBD财经网



还没有评论,来说两句吧...