理想与欣旺达合资成立电池公司,理想牌电池明年投入市场
理想与欣旺达共同成立合资公司,合作研发并生产电池产品,该公司生产的“理想牌”电池预计将在明年正式投入使用,为电动汽车市场带来新的选择,此次合作旨在推动新能源汽车产业的发展,提高电池性能和质量,满足市场对高性能电池的需求,此举有望促进两家公司的共同发展,并为消费者带来更加可靠和高效的电池产品。
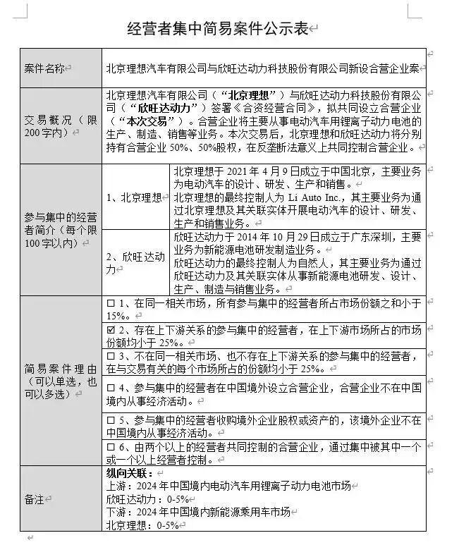
36氪汽车获悉,理想汽车与电池厂商欣旺达将以50:50的出资比例,成立合资公司。目前该合资公司已经在上海市场监督管理局备案公示,据公示信息,两个合资主体分别为北京理想汽车有限公司(“北京理想”)与欣旺达动力科技股份有限公司(“欣旺达动力”),合营企业将主要从事电动汽车用锂离子动力电池的生产、制造、销售等业务。
公告
36氪了解到,该合资公司注册名为山东理想汽车电池有限公司,将用于生产理想汽车自研的动力电池产品,“明年理想汽车自研的动力产品就将上车”。
知情人士告诉36氪,理想与宁德时代共创的电池项目,理想内部称其为联合开发;而在与欣旺达的合作中,理想对电池产品、工艺和材料等方面都进行了主导设计,在理想内部被称为自研电池。
据36氪了解,目前,理想电池研发团队的规模约为200多人。接触到理想汽车高层的行业人士认识透露,理想汽车总裁马东辉十分关注自研电池项目进度,基本每两周都会review(核查)一次项目进展。
另有行业人士透露,理想汽车对电池研发充分聚焦 5C 超充电池,从化学体系、结构设计和 BMS 核心算法等,深度自研且投入比较果断。“理想和欣旺达有大量电池研发项目在推进,几乎每一个研发项目,和欣旺达算清楚需要多少费用之后,都会果断投入。”
行业人士分析,与欣旺达成立电池合资公司后,理想的自研电池叫“理想电池”就更加名正言顺,甚至“电池铭牌都可以是理想电池”。
理想汽车董事长兼CEO李想曾也曾公开将供应链协同创新模式分为三类:
自研自制:符合理想汽车价值主张和战略,且行业内没有成熟的供应商可以进行生产,例如增程器、电驱、智能化相关零部件等;
自研代工:符合理想汽车价值主张和战略,行业内有成熟的供应商可以生产,甚至比理想汽车自制的品质更好;
外部采购:不符合理想汽车价值主张和战略需要,但市场和供应商足够成熟,例如保险杠、后视镜等零部件。
理想电池即属于理想自研自制模式下的产物,此前在电驱动、化硅等核心零部件上,理想汽车也都已经有类似的公司实体成立,如汇想、斯科等。
动力电池虽然已经大范围成熟和普及,依然占到整车30%-35%的成本,是任何车企在供应链布局中,都必须重点布局的一环。
就在今天,理想汽车宣布与宁德时代签署5年战略合作协议。而与欣旺达组建电池合资公司,也是汽车企业在体量进入一定规模后,从多点进行电池布局,从而保证成本掌控权和供应安全性的主流选择。
理想:渴望定价权与定制权
于理想汽车而言,通过成立合资公司管理供应链,是传统车企早就尝试且被验证有效的方法,理想早将这一策略运用得相当成熟。
比如它与汇川联合动力合资成立的汇想、与湖南三安半导体合资成立的斯科,曾对电驱、碳化硅芯片等关键零部件的定制开发起到过关键作用。
如今与欣旺达合资成立山东理想汽车电池有限公司,大致也遵循着这样的逻辑:通过成立合资公司,理想能够获得定制化、供应稳定的核心零部件,同时降低供应商的投资风险。
车企为追求产品的差异化,往往需要一些定制开发的零部件,理想自然也不例外。比如禾赛科技就曾为理想i8,量身打造过ATL激光雷达。
而理想汽车始终将超快充作为纯电车型的核心产品点之一,因此可想而知,理想对动力电池的定制化需求,更甚于激光雷达。
但宁德时代这样的巨头企业,似乎很难被理想的定制开发费打动,将技术应用在更多客户的车型上,以此摊薄研发成本,才能保证投入产出比最大化。因而理想通过定制开发,获得差异化技术的诉求,只能通过欣旺达实现。
理想与欣旺达成立合资公司以降低采购成本,不管是获取技术产品的差异性,还是通过多点布局,获得电池供应稳定性,都是应有之意。
欣旺达:以ODM模式绑定大客户
理想为自己选定的合资对象欣旺达,是一家从消费电池切入动力电池领域的企业。根据欣旺达向港股提交的招股书,消费电池业务至今仍占这家企业超50%的营收。
它与理想正式建立合作关系始于2017年。
2022年,理想又向欣旺达旗下动力电池业务子公司——欣旺达汽车电池,增资4个亿,认缴出资额2.04亿元。自此理想成为欣旺达汽车电池的客户兼股东,持股比例为3.22%。
据欣旺达理想事业部总经理陈辉透露,理想汽车原本只打算对欣旺达投资2亿元,是理想汽车CEO李想本人,在投决会上提出,把投资额增加到4亿元。
2023年,欣旺达为理想专门成立了一个事业部,规模约1300人。陈辉告诉36氪汽车,到今年6月底,该事业部的规模已扩张到1700人左右。
今年理想又把对欣旺达的动力电池采购份额,提高到了3成。
在数据层面,欣旺达理想事业部总经理陈辉曾对36氪汽车表示,早在理想事业部成立之初,欣旺达就计划将自身数据接入理想系统;
到2023年底,欣旺达在数据的原件层面,已和理想的连山系统完全打通,欣旺达的制造数据、仓管库存数据,都与理想实时连通;
2024年理想的整车数据接入欣旺达系统,二者又开始共同建立动力电池预警模型。
纵观欣旺达与理想的合作历程,双方的合作紧密程度不断加深,这些都为如今二者成立合资公司奠定了业务基础。
于欣旺达而言,与理想这样一家头部车企,建立稳固的战略联盟,意味着其今后的动力电池出货量有了一定保障。除此之外,50:50的股比也将使欣旺达从纯粹的供应商,升级为可与理想汽车共享利润的利益共同体。
据欣旺达港股招股书显示,截至今年3月底,理想汽车贡献了欣旺达5.8%的营收,是欣旺达前五大客户之一。
目前,理想L6、理想L7 Air、理想L8 Air等车型,均搭载了欣旺达动力电池,理想i6的动力电池也将由欣旺达和宁德时代一起供应。合资公司成立后,理想或将把更多采购份额向欣旺达倾斜,而出货规模的扩大,无疑会改善欣旺达动力电池业务毛利率。
欣旺达撬动动力电池市场份额的策略之一,是性价比。
除了以价换量,在巨头罅隙中抢食份额的二线电池厂,欣旺达还需要放下身段,采用类似ODM的方式,绑定大客户。
在理想之前,欣旺达还曾与东风、吉利等车企成立过合资公司,此外,36氪汽车还了解到,欣旺达正试图用成立合资公司的方式,绑定更多与自己有合作关系的车企。
而欣旺达走的路,正是宁德时代曾经走过并跑通了的路,未来欣旺达或将通过这种路径,在新能源汽车的大盘里,分到更多蛋糕。
作者:访客本文地址:https://www.nbdnews.com/post/1507.html发布于 2025-09-21 10:04:48
文章转载或复制请以超链接形式并注明出处NBD财经网



还没有评论,来说两句吧...