现实主义微短剧,大厂瞄准Z世代与新中产的新议题探索标题,大厂聚焦现实主义微短剧,瞄准Z世代新中产撬动市场新机遇!
头部大厂开始关注现实主义微短剧领域,并试图通过新议题撬动Z世代和新中产市场,他们通过聚焦年轻人关注的热点话题,结合现实题材,创作出符合年轻观众口味的微短剧,这种策略旨在吸引年轻观众群体,并进一步扩大市场份额。
文|DataEye研究院
头部大厂下场,微短剧转战新方向,播放破百万。
近日九州与小红书合作的《请查收你的offer》播放破百万,背后是整个行业从"流量追逐"到"价值深耕"的转型信号:职场焦虑、婚恋压力、原生家庭矛盾,这些曾被视为"沉重"’的社会议题,正在成为微短剧的新流量密码。
当下,微短剧转攻新方向,面向年轻人的社会困境提出了一系列新议题。DataEye将分析当下微短剧正在经历的议题扩容,看看微短剧转战新方向后的播放数据及其商业价值与社会价值。
一、从流量追逐到价值深耕,微短剧行业迎来转型新拐点
在此之前,微短剧市场的主力是"甜宠、玄幻"题材 —— 而 2024 年以来,聚焦社会议题的现实主义微短剧占比大大提升,且不少作品播放量破亿。这一变化的核心原因,在于核心用户对"悬浮爽感"的审美疲劳,转而追求"能看到自己"的共鸣内容。
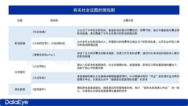
(一)职场困境议题
35岁的失业焦虑让职场困境成为当下社会的热门议题,微短剧也将题材触及到职场,推出了不少谈论职场困境议题的微短剧。
如李若彤主演的《午后玫瑰》和李玲玉主演的《大妈的世界3:大妈闯职场》。这两部微短剧分别从全职妈妈和中老年女性的视角来引出当下的职场乱象。其中《午后玫瑰》端原生播放量达2亿。
九州和小红书此次合作的微短剧《请查收你的offer》则是用穿越的手法,让女主穿越到正常的职场环境,讲述了女主和同事共同解决难题、完成工作任务的故事,通过对比来体现初级职场人面对的职场困境。
(二)女性婚恋议题
除了职场议题外,近几年女性意识的崛起也在带动女性婚恋议题热度的上升。女性到了一定年龄必须得谈恋爱或结婚生子吗,人生有必选项吗?当下不少微短剧聚焦于这两个问题来展开对女性婚恋议题的探讨。
如张月主演的《大过节的》和徐梦洁和李川主演的《大过年的》。两部微短剧分别从离异女性和已婚女性的视角切入当下女性在面对婚姻失败、催婚、职场压力、三观不合等问题时的状态。
据ADX数据,《大过节的》和《大过年的》两部微短剧累计播放量分别为3.3亿和10.4亿。
(三)原生家庭议题
除了职场困境和女性婚恋议题外,原生家庭也是当下年轻人热谈议题之一。原生家庭带来的成长烙印、代际观念冲突、自我救赎与和解等话题,正通过微短剧的细腻叙事被不断探讨,让更多人看见原生家庭对个人成长的深层影响。
如聚焦重组家庭温暖治愈的《家里家外》。《家里家外》不仅呈现了重组家庭面临的外界质疑、子女接纳难题,更通过蔡晓艳保护继女、陈海清为继子筹医药费等情节,来引发观众对原生家庭的进一步思考。
当下,越来越多的微短剧利用自身的传播特性,结合社会议题,来讲述更加深刻、更具社会价值的话题,从而引发观众对种种社会现象的思考。
二、微短剧如何深刻剖析社会议题
九州新剧《请查收你的offer》中,通过女主林小满的视角,讲述职场打工人面临的职场痛点,。本节DataEye将以该剧为例,分析微短剧如何深刻剖析职场困境这一社会议题。
(一)聚焦职场焦虑、痛点
《请查收你的offer》中,穿越前身处短剧世界的女主,尽管是TOP学府毕业,有五年的职场工作经验,做的每一个项目都是给公司打下的江山。但在短剧男女主的陪衬下,她发出了"女主面试我陪衬""男主追妻我白干""他俩吵架我加班"等感慨,这体现了职场中新人常遇到的被边缘化、付出与回报不成正比的困境。
而当女主从短剧世界穿越到正常世界之后,习惯性地给职场前辈拎电脑,当mentor指出领导错误时害怕被连坐,看到mentor加班时自己也不敢下班等行为,也体现了女主由于对职场关系的错误认知导致的不适应与职场焦虑。
此外还有一个关键环节。当领导分配女主和同事一起进行母婴调研时,女主忽略了用户的真正需求,一心想制造冲突、抓住社会热点,结果遭到领导批评。这个剧情也是女主职场偏差开始转变的节点。
微短剧将职场新人会遇到的职场难题借女主之口宣泄出来,并将这些焦虑和痛点放大化。
(二)重塑年轻人职场价值观
而女主职场焦虑、痛点的转变,也是重塑年轻人职场价值观的过程。
剧中多次出现"背景是天生的,实力才是自己的""做自己人生的主角""真实地做自己"等励志台词,传达了年轻人要依靠自身实力,做自己人生主人的价值观。
同时,剧中女主穿越后下意识要帮mentor拎电脑,mentor却说:你的工作价值不是帮我拿东西。mentor还提醒她,"我们这里不叫哥姐总。"意在让女主知道,职场中人和人是平等的,不应该有过度的等级观念。
此外,在"母婴调研"环节中,女主为了抓住社会热点,刻意制造冲突,结果遭到领导批评。同事周予安真切关注到宝妈需求,提出"夜光奶瓶"的概念,得到领导好评。二人的对比也意在让观众接收以用户为本、务实创新的职场价值观,引导年轻人在职场中要关注实际需求,勇于创新,拒绝拒绝脱离真实需求的"流量投机",不把制造噱头、炒作冲突当作职场捷径。
《请查收你的 offer》选择小红书上线,并非偶然。小红书的核心用户(25-35 岁女性、职场新人)与"职场困境"议题的受众高度重合,且平台"笔记式传播"更易引发"职场吐槽""经验分享"的二次创作。该剧相关话题 #职场新人避坑指南 阅读量超 500 万,其中 30% 的 UGC 内容来自用户自身经历分享,这种"内容+用户互动"的模式,进一步放大了播放量与话题度。
三、转战新议题的微短剧,价值何在?
描写社会议题的现实主义题材微短剧,正在成为差异化题材的新突破口,推动微短剧从"碎片化娱乐产品"到"社会情绪共鸣载体"的转变,在商业价值和社会价值两方面都有值得挖掘的地方。
(一)商业价值
当下,现实主义题材微短剧精准契合了当下观众对"有温度、有共鸣"内容的消费偏好。相较于甜宠、玄幻题材,聚焦职场困境、女性婚恋、原生家庭等议题的微短剧,能让不同年龄、职业的观众在剧情中看到自己的影子。
现实主义微短剧的商业变现正在变得更"精准"。例如《请查收你的 offer》中,女主使用的"协同办公软件"并非硬广,而是融入"团队解决项目难题"的剧情中,用户接受度提升 40%。这种‘议题 + 场景 + 品牌’的定制模式,正在成为品牌触达 25-40 岁新中产的新路径。
同时,现实主义题材微短剧由于谈论的社会议题有一定沉重性,受众也会偏向年轻化,与传统微短剧在传播方式上略有不同。
因此,现实主义题材微短剧在上线时根据目标受众找准播出平台,能够获得更高的关注度和播放率,带动广告植入、品牌定制、付费点播等商业变现模式的落地,推动微短剧商业价值的提高。
(二)社会价值
可以看出,当下的现实主义题材,多用轻量化叙事来化解严重社会议题的沉重感,成为传递正向价值观的"柔性载体"。有别于纪录片式、说教式的表达,目前这类微短剧通常都以宝妈、打工人等视角切入,通过具象化的人物和故事,让观众在共情中获得情感慰藉与价值认同,同时摒弃套路化的叙事手法,采用更合理的、更贴近生活的方式来铺陈情节。
此外,这类微短剧很少将观点"硬塞"给观众,而是通过主角的选择、想法来引导观众思考。这种"不说教、只共鸣"的方式,让微短剧从"娱乐产品"变成了 25-40 岁互联网人的"情绪缓冲带"。
因此轻量化叙事更容易将价值观深入浅出地传达给观众。这些内容通过微短剧的广泛传播,让原本属于特定群体的困境成为公共讨论的话题,促进了社会对多元群体的理解与包容。
总的来看,当下的现实主义题材微短剧,不再是无人问津的"纪录片",在商业价值和社会价值两方面均有可圈可点之处,且仍有深入价值待挖掘。九州与小红书的此次合作,不仅体现了"微短剧+平台定制"模式的商业潜力与社会意义,也让更多人看到现实主义题材微短剧,推动这类微短剧连接社会议题与大众情感,传递正向价值观。
作者:访客本文地址:https://www.nbdnews.com/post/1959.html发布于 2025-09-26 17:57:28
文章转载或复制请以超链接形式并注明出处NBD财经网



还没有评论,来说两句吧...