浙江绍兴恒信农商行遭罚170万,涉及贷款管理不审慎等问题
浙江绍兴恒信农商行因贷款管理不审慎被罚款170万元,该行在贷款过程中未能严格审查贷款申请资料的真实性和完整性,导致不良贷款风险暴露,此次罚款是对该行走私违规行为的严厉警告,提醒银行加强内部管理和风险控制,确保贷款业务的合规稳健发展。
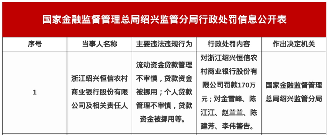
蓝鲸新闻9月30日讯,近日,国家金融监督管理总局绍兴监管分局发布了罚单,剑指浙江绍兴恒信农村商业银行股份有限公司及其相关责任人。
罚单显示,浙江绍兴恒信农村商业银行股份有限公司的主要违法违规事实(案由)为:流动资金贷款管理不审慎,贷款资金被挪用;个人贷款管理不审慎,贷款资金被挪用等。
针对以上问题,国家金融监督管理总局绍兴监管分局对其罚款170万元;对相关责任人金雪峰、陈江江、赵兰兰、陈建芳、李伟警告。
文章版权及转载声明
作者:访客本文地址:https://www.nbdnews.com/post/2416.html发布于 2025-10-01 18:36:23
文章转载或复制请以超链接形式并注明出处NBD财经网



还没有评论,来说两句吧...