蓝箭电子股东减持潮来袭,两股东计划减持不超3%股份,高管上月纷纷减持套现退出?
蓝箭电子年内多次遭遇股东减持,近期两大股东计划减持不超过3%的股份,上个月该公司三名高管也集体减持股份,这一系列动作可能引发市场关注,投资者需关注后续动态以判断公司未来发展。
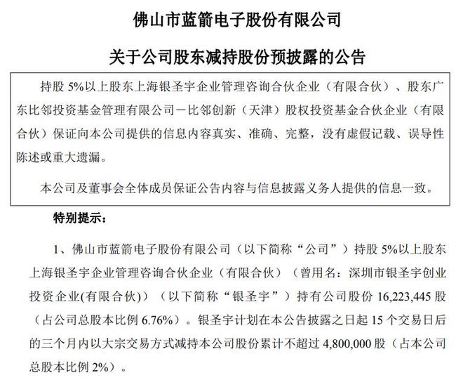
10月20日,蓝箭电子(301348)公告,公司持股6.76%的股东上海银圣宇企业管理咨询合伙企业(有限合伙)计划15个交易日后的三个月内,以大宗交易方式减持公司股份累计不超过480万股(占公司总股本的2%)。
公司持股1%的股东广东比邻投资基金管理有限公司-比邻创新(天津)股权投资基金合伙企业(有限合伙)计划15个交易日后的三个月内,以大宗交易方式减持公司股份累计不超过240万股(占公司总股本的1%)。
本次减持原因系股东自身资金需求和基金到期退出需求。两股东的减持时间均为自减持公告披露之日起15个交易日后的三个月内进行, 即2025年11月12日至2026年2月11日。
值得注意的是,年内银圣宇、比邻创新均已有减持动作。银圣宇于2025年6月27日至2025年8月8日通过集中竞价方式减持200万股,于2024年12月20日至2025年2月10日通过大宗交易方式减持200万股。
比邻创新于2025年3月14日至2025年3月20日通过集中竞价交易方式减持200万股,于2025年1月21日至2025年1月24日通过大宗交易方式减持208.29万股。
另外,不久前的9月1日,蓝箭电子公告称公司3名高管集体减持。公司董事、副总经理、财务总监赵秀珍通过集中竞价方式累计减持35.96万股,占公司总股本比例为0.166%;董事、副总经理、董事会秘书张国光通过集中竞价方式累计减持13.39万股,占公司总股本比例为0.060%;监事李永新通过集中竞价方式累计减持16.1万股,占公司总股本比例为0.067%。
来源:读创财经
作者:访客本文地址:https://www.nbdnews.com/post/3524.html发布于 2025-10-21 10:06:26
文章转载或复制请以超链接形式并注明出处NBD财经网



还没有评论,来说两句吧...