劲仔食品营收创新低,三年倍增计划遭遇挑战?
劲仔食品上市以来营收增速创新低,引发市场对“三年倍增”计划的担忧,面临挑战,劲仔食品需重新评估市场形势,调整战略以适应变化,摘要字数控制在一定范围内,仍需进一步观察市场动态以应对未来挑战。
作者 |趣解商业 赵栀
近日,"鱼类零食第一股"劲仔食品发布了一份增收不增利的三季报,公司前三季度营收未能延续过去三年同期营收双位数增长的态势,实现营收同比小幅增长2.05%至18.08亿元,创下自2020年上市以来的最低增速;归母净利润时隔三年再次呈现负增长,同比下滑19.51%至1.73亿元。
图片来源:三季报截图
把时间线拉长一点,劲仔食品自去年开始营收增速就明显放缓,今年上半年还出现负增长,到了今年第三季度,才实现小幅回暖。2022年-2024年,劲仔食品的营收同比增速分别为31.59%、41.26%和16.79%,净利润同比增速分别为46.72%、68.17%、39.01%。
核心大单品"劲仔小鱼"是公司增长的主要动力,今年上半年,作为营收"压舱石"的鱼制品实现收入7.57亿元,同比增长7.61%,收入占比约为67.32%。
尽管潜力存在,但鱼制品的增长压力已逐步显现。2022年至2024年,劲仔食品鱼制品收入增速分别为24.74%、25.87%和18.76%,今年上半年,鱼制品7.6%的增速较上年同期16.64%的水平近乎腰斩。
竞争层面,除盐津铺子、甘源食品等传统对手外,新兴品牌通过抖音等新兴渠道推出"网红小鱼干",市场玩家涌入加剧竞争的同时,也易导致"劲仔小鱼"在下沉市场的价格敏感度提升。此外,鱼制品主要原材料鳀鱼干依赖进口,其价格波动也对盈利形成制约。
为降低对单一品类的依赖,劲仔食品近年将禽制品视为公司"第二增长曲线"重点培育,2022年,公司推出独立颗装鹌鹑蛋"小蛋圆圆",2023年,禽制品跻身公司第二大收入板块达到4.5亿元,2024年公司推出"七个博士"溏心蛋,通过品类升级,该年公司禽制品收入突破5亿元。
然而2025年上半年,公司禽制品板块出现"滑铁卢",上半年销量同比大幅下滑27.88%,对应收入同比大幅下滑24%至1.96亿元。劲仔食品在半年报中提及,近两年,鹌鹑蛋原材料价格较低,越来越多企业涌入鹌鹑蛋赛道,品类价格竞争激烈,产品创新升级不足。
图片来源:中报截图
与此同时,劲仔食品花在品牌推广上的钱明显增加。2022年-2024年,其品牌推广费用分别为4600.43万元,7339.55万元、1.23亿元,对应的同比增速分别为-3.89%、20.43%、67.66%。其中,2022年-2024年,其广告宣传费分别为1834.43万元、2563.87万元、7191.33万元,对应的同比增速分别为-22.20%、39.76%、180.49%。对于品牌推广费的增长,劲仔食品表示是其加强品牌建设,宣传及推广增加所致。
在2020年上市时,劲仔食品创始人周劲松就明确提出了"三年内再造一个劲仔"的目标,这个目标在2023年顺利完成。而劲仔食品的新目标是,"未来三年再造一个劲仔",也就是说,到了2026年,劲仔食品的营收、净利润较2023年翻一番。
面对劲仔食品的业绩,已有投资者对于公司新的"三年倍增"计划表示担忧。对此,劲仔食品在投资者互动平台回复称,"公司将按照规划稳步推进,努力实现目标"。
劲仔食品在半年报中表示,公司正加强零食专营渠道合作,丰富产品SKU,并积极拓展海外市场,公司产品已远销40多个国家和地区。
但有业内人士认为,加强零食专营渠道合作确实有助于劲仔食品扩大销售范围、提升市场覆盖率,但需投入成本维护渠道关系,且合作效果存在不确定性。另一方面,开拓海外市场可给劲仔食品带来新增长空间,但也面临文化差异、消费习惯、法规复杂等挑战,需投入大量资源进行调研和推广,品牌建设周期较长,短期内难见显著成效。
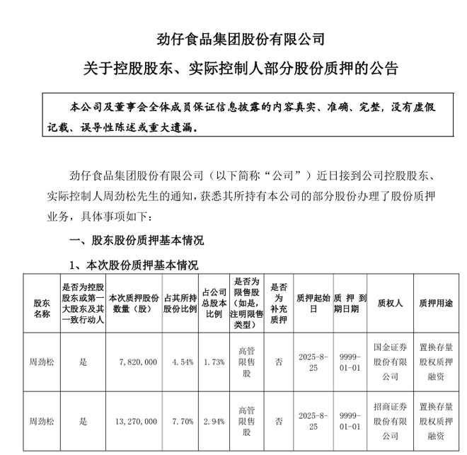
值得注意的是,披露半年报的同时,劲仔食品还发布了实控人股权质押公告。公告显示,劲仔食品实控人周劲松及其一致行动人李冰玉(周劲松之妻)合计持有公司20853.58万股、46.23%的股份,本次质押2109万股股份,质押用途为置换存量股权质押融资。
图片来源:公告截图
本次质押完成后,周劲松、李冰玉夫妇累计质押股份数量达到10484.92万股,占二人所持公司股份总数的50.28%,占公司总股本的23.25%,质押比例超过所持股份的五成。
高比例质押一旦触发强制平仓,可能引发控制权变更风险。尽管公司表示质押风险可控,但投资者仍在关注质押到期后的资金偿还能力及股价波动对质押安全垫的影响。
作者:访客本文地址:https://www.nbdnews.com/post/4418.html发布于 2025-11-03 16:11:36
文章转载或复制请以超链接形式并注明出处NBD财经网



			
			
还没有评论,来说两句吧...