隆基进军储能领域,拟控股精控能源,又一光伏巨头积极布局储能领域
光伏巨头隆基计划进军储能领域,拟控股精控能源,成为继天合、晶科之后的又一重要入局者,这一举动标志着光伏行业正加速向储能领域拓展,精控能源将成为隆基在新能源领域的重要布局之一,此举有望推动储能市场的竞争进一步加剧,并促进新能源行业的发展。
在光伏行业普遍调整的背景下,又一家行业巨头将目光投向了高增长的储能赛道。全球最大的太阳能制造商之一隆基绿能科技股份有限公司计划收购储能系统集成商苏州精控能源,寻求在核心业务之外打造新的增长引擎。
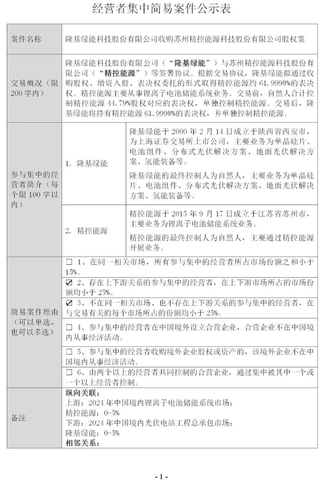
据陕西省市场监督管理局11月13日的一份公开文件显示,隆基绿能拟通过收购股权、增资及表决权委托等一系列安排,取得精控能源约62%的表决权,从而实现对后者的单独控制。精控能源的主营业务为锂离子电池储能系统。
此举正值全球储能市场需求持续井喷。随着可再生能源发电渗透率不断提升,电力系统对储能的需求日益迫切,为相关企业带来了巨大的市场机遇。据媒体报道,隆基的此次布局,意在追随其主要竞争对手天合光能与晶科能源的步伐,这两家光伏巨头此前已先后进入储能领域。
对于隆基自身而言,这一战略转型发生在其光伏主业面临挑战之际。公司近期业绩承压。尽管通过多项成本削减措施,其最新季度的净亏损有所收窄,但开辟新业务的紧迫性依然存在。
交易细节:拟获精控能源约62%表决权
根据陕西省市场监督管理局发布的经营者集中简易案件公示,隆基绿能已与精控能源等相关方签署协议。交易完成后,隆基绿能将持有精控能源61.9998%的表决权,并取得单独控制权。
交易前,精控能源由创始人等自然人合计控制44.79%的股权及对应表决权。上述文件并未披露此次交易的具体财务规模。
资料显示,标的公司精控能源成立于2015年,总部位于江苏苏州,专注于锂离子电池储能系统业务。而作为收购方的隆基绿能成立于2000年,是上海证券交易所的上市公司,其核心业务覆盖单晶硅片、电池组件、分布式与地面光伏解决方案,并已涉足氢能装备。
战略考量:光伏承压,储能成新增长引擎
隆基绿能此次跨界储能,背后是光伏行业面临的严峻现实与储能市场的巨大潜力。
据分析,由于产能过剩和激烈的价格竞争,太阳能行业正普遍面临亏损困境。在此背景下,寻找新的增长点成为头部企业的共同选择。与光伏产业的挣扎形成鲜明对比的是,无论在中国还是海外,储能市场正经历蓬勃发展。电网为适应日益增长的可再生能源并网需求,对储能的依赖与日俱增,这为储能技术与系统供应商创造了广阔空间。
事实上,在光伏巨头向储能领域扩张的浪潮中,隆基并非先行者。其主要竞争对手天合光能与晶科能源此前均已完成在储能领域的布局,并将其作为公司未来发展的重要支柱。
从公司自身经营状况看,隆基正处于一个关键的调整期。公司在最近一个季度通过成本控制措施,成功收窄了净亏损。公司董事长钟宝申曾在9月表示,“有信心”在第四季度实现核心业务的盈亏平衡。此次收购储能企业,或将为公司重回增长轨道提供新的动力。
原公告如下:
作者:访客本文地址:https://www.nbdnews.com/post/5281.html发布于 2025-11-14 16:41:37
文章转载或复制请以超链接形式并注明出处NBD财经网



还没有评论,来说两句吧...