亏损机器人企业冲刺IPO,特斯拉之路还是泡沫风险?
多家机器人企业面临亏损却积极冲刺IPO,引发市场关注,这些企业是否能成为下一个特斯拉还是引发下一场泡沫,备受瞩目,这些企业的财务状况、业务模式及市场前景成为关注的焦点,投资者需谨慎评估风险,关注其长期发展及创新能力。
来源丨凤凰网财经《IPO观察哨》
作者丨王迪
“钢铁侠”试飞、机器人采茶、养老机器人助行……当这些科幻场景加速照进现实,2025年的政府工作报告也首次将“具身智能”明确为国家战略,为这场技术革命按下了快进键。
(在杭州西湖区云栖小镇的试飞场,一位“试飞员”全副武装,酷似“钢铁侠”。图源:杭州智元研究院)
在这场被誉为“量产元年”的浪潮中,一场资本的淘金热同步上演。估值百亿的智元机器人完成股改,宇树科技开启上市辅导,十余家具身智能企业如过江之鲫般涌向交易所。
此外,京东、腾讯、阿里等互联网巨头强势入局,开启“买买买”模式,让机器人企业摆脱了对单一资本的依赖,但也让这场竞赛的竞争门槛变得更高。
在这场喧嚣的盛宴之下,一个冰冷的现实被刻意掩盖:大多数明星企业仍在亏损的泥潭中挣扎。科技股的“滤镜”背后,是商业化落地难的集体焦虑。资本的狂欢与产业的困境,构成了2025年具身智能赛道最真实的写照。
01 资本“烈火烹油”,哪些具身智能企业还在亏损?
2025年,当小鹏的人形机器人IRON以一场“开膛破肚”的自我证明,宣告全球机器人竞赛全面升级时,马斯克的点赞与论断,为这场资本盛宴加冕。然而,聚光灯之外,翻阅这批冲刺IPO企业的财务数据,净亏损成为普遍现象。
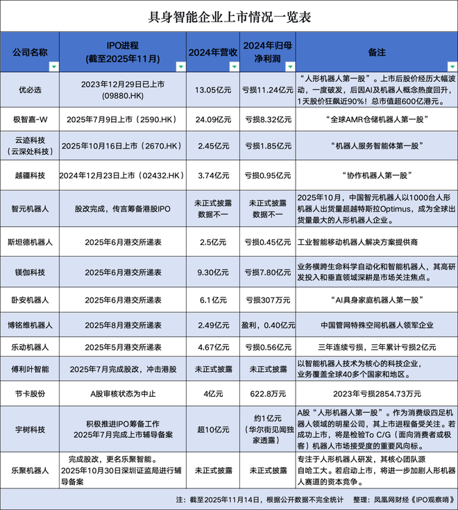
据凤凰网财经《IPO观察哨》不完全统计,极智嘉-W、云迹科技、越疆科技、斯坦德机器人、镁伽科技、卧安机器人、乐动机器人等多家谋求上市或者已经上市的具身智能企业2024年都仍是亏损状态。
即便是已上市的“人形机器人第一股”优必选,也未能摆脱亏损泥潭。2024年其营收高达13.05亿元,净亏损却仍达11.24亿元。其上市后股价的过山车行情——一度破发,后又单日狂飙近90%,总市值超过600亿港元。
专注机器人领域的企业镁伽科技营收从2022年的4.55亿增至2024年的9.3亿元,但调整前净亏损始终在7-8亿元的高位徘徊,连续三年亏损,未见收窄迹象。
更多企业则陷入了“越卖越亏”的怪圈。斯坦德机器人2024年收益确为2.51亿元,2022-2024三年累计亏损却高达2.73亿元。
乐动机器人营收年复合增长率超40%,2024年营收4.67亿元,净利润却亏损5648万元。卧安机器人同样在2024年营收冲至6.1亿元的高光时刻,调整前的净利润亏损约307万元,三年累计“失血”超1亿元。
机器人的高投入、长周期、重技术以及重视场景落地等特点,让行业投入门槛显得颇高。一位科技领域投资人向凤凰网财经《IPO观察哨》指出,具身智能的商业化盈利还没有到拐点,业务场景尚在探索初期。
与此同时,高研发投入是导致亏损的另一原因。斯坦德机器人研发费用占营收比重持续保持在18%以上。优必选首席品牌官谭旻透露,公司每年研发投入都占营收的40%左右。
当然,并非所有玩家都在挣扎。据华尔街见闻独家报道,宇树科技2024年便有约1亿元的归母净利润。此外,专注于管网检测和修复机器人领域的博铭维机器人,在2025年8月向港交所递交申请 ,公司近年保持盈利,但面临客户集中度风险。
02 “一家一台机器人还得10年”
具身智能正走出实验室,化身“赛博管家”进入千家万户,一场重塑人机关系的产业革命已然到来。但在这场看似光鲜的变革背后,一个尖锐的问题直指行业核心:为什么这些企业,宁愿在亏损中也要挤上IPO的快车道?
上述科技领域投资人向凤凰网财经《IPO观察哨》透露,随着后续融资金额越来越大,正常一级市场融资变得愈发困难,只能想办法转战二级市场IPO进行募资。但资本的投资往往附带了严苛的对赌协议,通常要求企业在五年内必须上市,否则将触发回购条款。回购协议往往要求创始人签订连带责任和个人无限担保,一旦失败,他们将面临“卖房、负债”的境地。因此,无论公司是否准备好,都只能“硬着头皮”挤上IPO的独木桥。
“这说白了不就是保本理财生意吗?把高风险的VC(风险投资)做成无风险的保本生意,在国内并不少见。”该投资人指出,机器人时代还需要三年才能到达商业拐点,但普及一家一台机器人还得10年。
增长与投资孵化合伙人老扬常年关注具身智能领域,他参与孵化了GEIA全球具身智能加速器。
他向凤凰网财经《IPO观察哨》分析称,当前具身智能企业掀起的上市潮,与港股18C章允许未盈利科技公司上市等政策开放密切相关。具身智能需要大规模、持续的资金投入,而内地人民币资本逐渐减少,因此,能够对接更多元化国际资本的香港市场,成为了企业的关键选择。
(图源:宇树科技官网)
诚然,2025年“具身智能”首次被写入政府工作报告,上升为国家战略。各地扶持政策纷至沓来。企业们赌的是,只要能抢先登陆资本市场,拿到通往未来的船票,今天的亏损终将被明天的万亿市场所淹没。而市场,则在谨慎乐观中,等待着那个真正的“ChatGPT时刻”的到来。
老扬预测,这一波上市潮将产生双重效应:一方面,它会加速整个具身智能赛道的进化与迭代;另一方面,也将挤压行业泡沫,推动资源进一步向头部企业集中。对于那些缺乏资金支持或尚未找到清晰商业模式的创新创业公司而言,生存将变得尤为危险。
03 资本豪赌:下一个特斯拉,还是下一场泡沫?
随着玩家蜂拥而入,具身智能赛道正从蓝海迅速变为红海。老牌企业如优必选、宇树科技等成立较早,有一定技术积累;新入局者如智元机器人等则更多借助AI大模型优势快速切入市场。
同质化竞争的阴云笼罩,价格战已在中低端市场率先打响,部分企业以8-10万元的低价抢单,与25万元的高端机型形成鲜明对比。然而,比价格战更致命的,是悬在所有企业头上的供应链与成本两把利剑。
2022年,斯坦德因进口零部件(如高精度谐波减速器)缺货,导致生产线堆积价值数千万元的半成品,现金流一度紧张,甚至拖欠供应商款项。尽管通过资本注入缓解了危机,但全球供应链的波动性仍可能对生产经营带来潜在风险。
在人形机器人成本构成中,伺服器、减速机、控制器等核心零部件占比超过70%。如何通过自研创新降低这些关键零部件成本,是企业必须面对的课题。
此外,赛道“太火”,也催生了投资乱象。
根据蓝鲸新闻报道,机器人企业骗局曝光:路演厅里上演“提线木偶”。一位科技领域投资人向凤凰网财经《IPO观察哨》分析称,具身智能赛道“太火”,导致大量三四线资本因无法投进头部项目,转而追逐一些劣质项目,才催生了路演中“提线木偶”式的演示和机器人企业骗局。这形成了“九流团队融资,五六线资本投资”的畸形生态。
更深层次的困境在于商业化的“鸡生蛋”循环。人形机器人需要像特斯拉一样,在真实世界获取数据来完善模型,但这必须以产品先投放市场为前提。目前,多数机器人仍停留在演示阶段,工业场景负载不足,家庭场景过于复杂,离真正的规模化商用遥遥无期。
面对盈利困境和红海竞争,企业亟需找到可持续的发展路径。
对于行业参与者,老扬建议,采取“反向做产品”的策略:即先锁定具体的应用场景和客户需求,再反向开发相应的产品与技术来满足需求。他认为,目前较为可行的切入点包括陪伴、娱乐等消费级场景,以及部分工业和服务场景。其中,一个巨大的机会在于利用现有技术,帮助传统机器人或自动化企业进行“具身智能化”升级,这一领域将催生大量的投资与并购机会。
在具体公司方面,老扬表示,看好宇树科技的产品实力,并从资本运作的角度看好智元机器人,因为其背后强大的生态布局能力。
(图源:宇树科技官网)
回顾历史,特斯拉也经历了长达十年的亏损才实现盈利。当前具身智能的IPO热潮,本质上是资本在为下一个万亿市场下注。随着宇树、智元等企业推进上市,资本市场与产业的深度融合将开启新阶段。
真正的考验才刚刚开始:谁能率先穿越盈亏平衡点,用可复制的商业模式证明自己,谁就能在这场关乎未来的竞赛中,赢得最终的门票。
作者:访客本文地址:https://www.nbdnews.com/post/5350.html发布于 2025-11-15 16:26:46
文章转载或复制请以超链接形式并注明出处NBD财经网



还没有评论,来说两句吧...