OpenAI风格转变,走向通俗化之路
OpenAI开始变得俗气,这可能是由于其技术发展和普及过程中逐渐受到商业化和流行文化的影响,尽管其初衷是为了推动人工智能技术的发展和应用,但现在一些OpenAI生成的内容可能开始失去其独特性和创新性,更多地迎合大众口味和流行趋势,这一现象引发了关于人工智能与人类创造力之间平衡的讨论,需要关注其长远发展和影响,摘要字数在100-200字之间。视觉中国
11月12日消息,GPT-5.1正式发布,在GPT-5 系列的基础上推出了GPT-5.1 Instant (即时版)和GPT-5.1 Thinking(思维版)。
根据 OpenAI 的官方公告,前者比其前代产品“更热情、更智能,也更善于遵循用户指令”,后者“更容易理解,处理简单任务速度更快,处理复杂任务更持久”。在大多数情况下,系统会自动为用户匹配到最合适的模型。
OpenAI表示,这一次升级更多从用户的角度考虑,不仅要做到智能,还要让人乐于交流。因此在智能和沟通方式上都做了提升。
但OpenAI 似乎越来越俗气了。
离智能越来越远
具体而言,ChatGPT 的语气可供调整,开发者引入了更加“直观有效”的控制选项,用户可以选择不同的风格模式进行对话。
事实上,这些预设选项今年早些时候就发布过,这次更新主要新增了“专业”、“坦诚”和“古怪”等选项。原“默认”、“友好”(原“倾听者”)和“高效”(原“机器人”)选项被保留了下来,同时,OpenAI表示已经对这些选项进行了优化,从而更好地对用户做出反应。
除了这些预设选项之外,OpenAI也在允许用户直接在设置中调整 ChatGPT 的特性方面做了努力,包括回复的简洁程度、亲切程度、易读性以及表情符号的使用频率等等,从而实现更精细地控制 ChatGPT 回复方式。
在收到大模型内容过于“谄媚”的批评之后,这一次OpenAI直接把谄媚穿在了身上,把选择权交给了用户。
乍一听很美好,但仔细审视,相较于ChatGPT 前几次“令人震惊”的进步,它带来的惊喜感越来越少了。
毕竟,用户对人工智能的期待是性能,而不是语气。搞生产更需要人工智能的实用价值,而不仅仅是情绪价值。抛开了效率的提升,随着人工智能离“智能”越来越远,Chatbot的属性也越来越接近玩具的价值。
在这个板块的更新中, AI 最大的智能似乎体现在:如果感觉设置过于麻烦的话,ChatGPT 也支持在对话过程中对特定的语气或风格进行调整,它可以主动询问用户,而无需进入设置。
接下来对GPT-5.1的亮点进行盘点。
“听得懂人话”
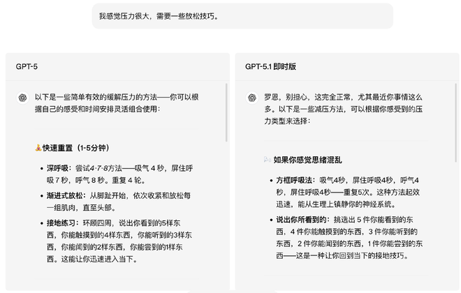
OpenAI表示,GPT-5.1 Instant (即时版)默认更加亲切自然,更具对话性。与8月份推出的GPT-5模型相比,官方给出了如下的案例。
在这部分示例中,GPT-5.1 Instant (即时版)似乎只是在语言修辞上做了一些提升,总的来说干货不多。
第二部分,GPT-5.1 Instant (即时版)改进了指令执行能力,比如,用户发出“始终用六个字回复”的指令时,模型的回答有了提升。
相对于老模型的“听不懂人话”,新发布的即时版虽然没有完全合规,但在对指令的理解上有了一定进步,即时版的回答显然更加简洁。
官方表示,GPT-5.1 Instant 首次运用自适应推理技术,在回答更具挑战性的问题前,能够自主决定何时进行思考,从而在保持快速响应的同时,给出更全面、更准确的答案,在 AIME 2025 和 Codeforces 等数学和编程评估测试中表现不俗。
“遇强则强,遇弱则弱”
而GPT-5.1 Thinking(思维版)在线程上更加灵活,它可以根据问题的难度调整思考时间——对于难题,它能给出更详尽的答案;而对于简单问题,它则能更快地给出响应。数据跑分如下:
有意思的是,根据以上数据,两个模型的思考时间都设置为“标准”,与GPT-5 相比,处理速度快的任务时,GPT-5.1 Thinking(思维版)更快。但处理速度慢的任务时,GPT-5.1 Thinking(思维版)也更慢。整体表现得“遇强则强,遇弱则弱”。
OpenAI表示,GPT-5.1 Thinking(思维版)减少了专业术语和未定义词汇的使用,回答更加清晰,尤其适用于工作中的复杂任务和解释技术概念。
比如针对“解释 BABIP 和 wRC+”任务,升级前后的对比是这样的:
在左右对比中,整体的信息量并没有发生大的变化,但新升级的思维版针对公式给出了更多的解释,很像是带有导读的“教师版讲义”。
这两个新模型将于本周开始向 ChatGPT 用户推出,基于上一次“断崖式”体验引发的用户不满,这一次ChatGPT给了三个月的适应期,旧的 GPT-5 模型将在 ChatGPT “旧版模型”下拉菜单中保留三个月,之后再下架。
整体来看,对选择困难症来说,这次的语气更新实在是太“概念股”了。OpenAI 似乎在回应市场的情绪需求,却也悄悄偏移了技术进化的主轴。AI 沾上商业气息,开始学习“好好说话”,技术也越来越“俗气”,随之成为一种“表面智能”。
可真正的智能,不应只是“更会聊天”,而是更懂世界、更擅推理、更能解决真实的问题。
本内容由作者授权发布,观点仅代表作者本人,不代表虎嗅立场。如对本稿件有异议或投诉,请联系 tougao@huxiu.com。
作者:访客本文地址:https://www.nbdnews.com/post/5399.html发布于 2025-11-16 10:04:48
文章转载或复制请以超链接形式并注明出处NBD财经网



还没有评论,来说两句吧...