平安银行徐州分行因贷款管理不审慎被罚款70万
平安银行徐州分行因贷款管理不审慎被罚款70万元,此次罚款涉及该银行在贷款审核、风险控制等方面存在的不审慎行为,暴露出该银行在贷款管理方面的漏洞和不足,该事件提醒银行应加强内部管理,完善风险防控机制,确保银行业务的合规稳健发展。
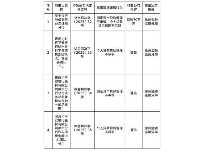
蓝鲸新闻12月27日讯,近日,国家金融监督管理总局徐州监管分局发布了罚单,剑指平安银行股份有限公司徐州分行及其相关责任人。
罚单显示,平安银行股份有限公司徐州分行的主要违法违规事实(案由)为:固定资产贷款管理不审慎、个人贷款贷后管理不尽职。
针对上述违法违规行为,国家金融监督管理总局徐州监管分局对其罚款70万元;对平安银行徐州分行零售信贷部团队长、营业部团队长袁勋警告;对平安银行股份有限公司徐州分行公司业务总监兼机构金融一部总经理秦峰警告;对平安银行股份有限公司徐州分行汽车消费金融中心团队长闫涛警告。
文章版权及转载声明
作者:访客本文地址:https://www.nbdnews.com/post/8403.html发布于 2025-12-27 16:41:46
文章转载或复制请以超链接形式并注明出处NBD财经网



还没有评论,来说两句吧...