车辆智能化水平标准揭秘,车辆智能程度评估与衡量
关于车辆智能化水平,需要制定一个标准来衡量车辆到底有多聪明,随着科技的发展,车辆智能化程度不断提高,包括自动驾驶、智能导航、安全预警等功能日益普及,建立一个统一的评估体系至关重要,以便消费者、制造商和行业内人士能够更好地了解车辆智能化水平,推动汽车产业智能化进程。
题图|视觉中国
根据汽车市场信息公司J.D.power今年7月底的最新调研,中国汽车尤其是自主品牌产品的智能化,已经达到了一个全新的高度——即使是入门级的中国自主品牌新能源汽车,其智能化得分也已接近甚至超过传统豪华燃油车型。
这一结果也符合大众对于中国汽车这些年智能化提升、产品崛起的直观体验。
但随着新能源汽车座舱智能化全面覆盖各类“控车”场景,新的“隐形天花板”已经出现。
以过去几年行业和大众衡量座舱智能化水平的关键指标——“车机流畅度”与“语音指令处理能力”为例,多数产品已实现高度流畅的操作体验,并能连续处理十余条语音指令。但部分厂商受“AI功能竞赛”影响,为追求“领先”盲目叠加功能——其中不乏消费者既不需要、也不会使用的功能。
智能座舱的创新是否已走到尽头?若未止步,未来应如何突破、向何处发展,已成为中国新能源汽车产业亟待厘清的关键议题。
面向未来,智能座舱应该如何分级?
从需求角度出发,一套足够面向未来的智能座舱分级大致需要满足以下几个需求:
1.覆盖智能座舱的全场景应用,避免局限于当前的功能逻辑; 2.具备技术普适性,不依赖特定品牌或厂商体系; 3.保持中长期有效性,体现行业技术发展趋势,并为后续开发提供参考; 4.易于广泛理解,不局限于技术专业层面。
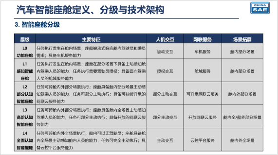
行业内此前比较权威的,是2023年由中国汽车工程学会联合清华制定的一份《汽车智能座舱分级与综合评价白皮书》。
《白皮书》将智能座舱大致划分为L0至L4五个等级,主要从“人机交互”“网联服务”“场景拓展”三个维度进行评估。该体系较为笼统,虽能基本覆盖智能座舱的应用全景,并体现技术普适性与中长期有效性,却也因过于概括而导致大众难以理解、难以直观把握,对后续开发的指导性也较为有限。
此外,“人机交互”“网联服务”等维度本就宽泛,等级描述中又叠加了“部分主动执行”“可持续升级/开放的”等偏技术性且相对模糊的形容词,即便专业人士也难以准确区分。
造成上述问题的主要原因,是该分级体系从功能视角出发。由于智能座舱场景高度复杂且分化,未来又存在诸多不确定性,仅对基础功能进行严格描述,反而容易陷入不可用的困境。
针对此情况,华为提出新思路:建立一套以AI能力发展为核心、类比人类能力的分级机制。
在上周举办的乾崑生态大会上,华为借着发布新一代鸿蒙座舱HarmonySpace 5、全新的MoLA混合大模型Agent架构的机会,带来了一套基于MoLA的全新座舱智能化分级机制。
先说分级,华为这套分级机制的核心维度是“像人一样交流”和“像人一样做事”,既明确智能座舱的终极目标是“依托车本身和生态上的链接,打造出高度类人的、可以执行实际任务智能体”。
同时参考人类的能力体系,定义出六个全新的关键能力维度:感知力、记忆力、理解力、决策力、联接力和执行力。
每个能力维度还进行了清晰的描述:
感知力:AI获取信息的能力,负责采集多模态愉入如语音、手势、面部表情、车辆状态和外部环境数据; 记忆力:记忆力A存储和应用信息的能力。它负责对感知系统采集的信息进行存储、管理和调用将瞬时的“感知”转化为持久的“经验”和“知识”; 联接力:AI和人交互的能力,包括联接力、交互方式、UIUX; 理解力:AI从感知信息中提取语义的能力,包括对自然语言的非标准化表达和模糊意图的理解能力; 决断力:AI基于理解,决定如何响应用户指令拆解复杂任务以及AI调用工具选择最佳方案的能力。包括推理、规划和优先级处理和自主决策的能力; 执行力:AI调用工具完成任务闭环的能力。
更清晰的能力维度划分,随即带来了更清晰的等级划分。以L3为例,就在每一个维度都相比L2有了升级:感知从“语音+视觉”升级为“多维感知”,记忆力不再局限上下文而是要具备长期浅层记忆等等。
华为还给L1-L5了一个总体上更好理解的等级名称:L1指令助手、L2任务助手、L3专业助理、L4专属管家和L5数字超人。
用更通俗易懂的比喻来理解:
L1:如同“指挥小猫小狗”。系统仅能识别固定指令,执行坐下、吃饭、打滚等简单动作。 L2:进入“与小朋友沟通”的阶段。系统开始听懂自然语言,能完成更复杂指令,但稳定性仍有不足。 L3:面对的已经是“大学应届生”,理解自然语言已基本无碍,但能力与经验尚存局限。用户多数需求可满足,面对复杂场景则力不从心。 L4:进一步升级为“称职的管家”。系统不仅要听从指令,还需基于对用户的深度了解,主动预判并完成复杂任务。需具备长期记忆、主动服务与场景预测能力。 L5:终极目标是“数字挚友”,实现平等对话,如与友人交谈般自然。系统能理解语境、捕捉情绪、统筹全局。
这一体系既指向通用人工智能的愿景,又贴合实际发展路径,易于用户理解,也为行业提供了清晰的参考框架。
真的有用,是最终的关键
在这次乾崑生态大会上,华为智能汽车解决方案BU CEO靳玉志表示:鸿蒙座舱进入L3专业助理阶段。
根据华为自己的定义,“专业助理”阶段在感知力上要升级为超越“语音+视觉”的“多维感知”;在记忆力上要从大模型自带的“上下文”升级为“长期浅层记忆”;联接力要要注重更类人的交流;理解力要开始识别“模糊意图”;决断力上要给出“主动建议”;执行力上更是要开始对接“垂域智能体”。
以感知力为例,这次生态大会上推出的“导航轻松说”为例,就进一步深化了人与车的语音交流能力。
平时用户用得最多的,实际上还是“控车”功能。在一系列语音应用中最难的,一直是导航应用。各种同音字或者类似地名,往往会导致语音设置导航目的地非常困难。在HarmonySpace 5中,用户在和车的语音中如果第一时间没能沟通准确,马上可以通过追加说明来修正语音的沟通结果。
跟座舱AI“随心说”的能力也不仅限于地图内部,假如你有控车的需求,可以给出“把侧面的镜子收起来”这样模糊的指令来完成后视镜的折叠,也可以通过“把头顶的布打开”来完成遮阳棚的打开。同时假如你想查询一些信息,包括想看一个特定的剧、特定剧中的任务,都能直接跟“小艺”说。
这种完全无需重复“召唤词”、更不用用户自己提示“前情提要”的沟通方式,让车明显更像真人。
在产品研发层面,华为正以这一标准为导向。发布会后,官方透露公司内部正围绕三个方面推进新功能与服务:一是增强“感知力”,通过扩展传感器的数量与类型;二是加强“记忆力”,实现更深层的长期记忆能力;三是全方位拓展“执行力”,在现实场景中落地垂直应用。
最终,依托MoLA架构与分级推进策略,未来产品将在技术持续迭代的同时,始终贴合用户的实际需求。
站在全局看,这套分级标准的“能用”,也离不开华为自己过去多年的全栈能力建设。
当一个功能需要实现时,传统汽车厂商需要四处奔波——找芯片供应商、找算法公司、找系统集成商。环节越多,效率就越低,成本也越高。华为不同,拥有覆盖操作系统、AI大模型、通信技术、智能汽车的智驾和座舱等智能化部件、云服务等全栈的技术能力。这些核心技术能紧密配合,发挥出一加一大于二的效果。
比如"随心说"功能,看似只是语音升级,但实际上需要:强大的大模型来理解模糊指令、操作系统级别的权限管理来调度各种服务、云端的推理能力来做决策、本地的处理能力来保证响应速度。这是一个高度整合的系统工程。任何一个环节的缺失,都会导致功能大打折扣。
其次,智驾能力是座舱服务的前置条件。只有真正将用户从繁重的驾驶任务中逐步安全地解放出来,才能让他们有使用座舱智能的“余力”;二来智驾也是众多垂类应用的大前提,比如自动去洗车、自动去充电补能、自动找停车位等。如果智驾不可靠,座舱再聪明也没用。
在这一块,华为可谓实力雄厚,乾崑智驾已经成为了众多车主全新的生活方式。截止今年3月,所有车主的累计智驾里程已经超过了25亿公里,累计泊车次数也有1.6亿次之多。
其次是华为自身生态化的角色定位优势,相比实际的车企厂商,华为不仅是一个更擅长做智能的供应商,更是一个通过服务全行业,为所有降本提效的存在。
尤其是近些年,车企在经历电动化和智能化浪潮后已发现,底层的驱动和电动化功能尚可驾驭,但需要更高精尖、更多资金与时间投入的智驾、智舱领域,确实不适合单独推进。
交给华为这样的合作伙伴,反而能确保技术效果和商业利益的双赢。
从种种细节来看,华为发布这一标准并非意在评价业内同行,更非向友商“开炮”。相反,华为认为行业已到“向前看”的关键节点,这一姿态本身就展现出对行业责任的担当。
当前,中国汽车产业正引领全球智能化浪潮,逐步逼近智能驾驶大规模普及的起点。一旦突破这一临界点,汽车将不再是单一的交通工具,而是逐步向生活空间和端侧AI超级节点演变。
从中长期视角出发,新能源汽车将仍是普通消费者最易获取、空间与功率密度远超手机、更贴近用户的那个智能终端。正如靳玉志在发布会上所期望的终极目标——“从交通工具逐渐演变为生活伙伴”。
究竟这场出行的新革命还要走多久,仍不好说。但至少,接下来该往哪里发展,已经被华为指明了。
本内容由作者授权发布,观点仅代表作者本人,不代表虎嗅立场。如对本稿件有异议或投诉,请联系 tougao@huxiu.com。
作者:访客本文地址:https://www.nbdnews.com/post/6079.html发布于 2025-11-26 10:05:18
文章转载或复制请以超链接形式并注明出处NBD财经网




还没有评论,来说两句吧...