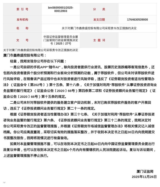
厦门市鑫鼎盛控股因未对荐股软件进行风险评级被责令改正
厦门市鑫鼎盛控股因未对荐股软件进行风险评级等违规行为被责令改正,该公司存在未充分履行风险评估职责的问题,监管部门要求其立即整改,此事件提醒金融机构在提供投资咨询服务时,必须严格遵守相关法规,确保对客户负责,防范投资风险。
蓝鲸新闻12月2日讯,近日,厦门证监局发布行政监管措施决定书,剑指厦门市鑫鼎盛控股有限公司。
决定书显示,厦门市鑫鼎盛控股有限公司存在以下问题:
一是公司自研的手机APP"随牛AI",除向投资者提供行业资讯、股票历史涨跌幅等客观信息外,还包括向投资者提供个股分析预测和行业板块分析预测的功能,属于荐股软件,但公司未对该荐股软件进行风险评级,在销售该产品过程中也未对投资者进行风险评级。
二是公司未针对荐股软件提供的服务建立客户回访机制,未对已购买荐股软件服务的客户开展回访。
上述行为违反了《证券期货投资者适当性管理办法》《关于加强对利用"荐股软件"从事证券投资咨询业务监管的暂行规定》《证券投资顾问业务暂行规定》的相关规定。
根据相关法规,厦门证监局决定对厦门市鑫鼎盛控股有限公司采取责令改正的监督管理措施,并将相关情况记入诚信档案。
文章版权及转载声明
作者:访客本文地址:https://www.nbdnews.com/post/6557.html发布于 2025-12-02 16:45:50
文章转载或复制请以超链接形式并注明出处NBD财经网



还没有评论,来说两句吧...