京投发展两笔零元大收购,目标公司净资产为负且持续亏损引发关注
京投发展完成两笔零成本大收购,目标公司净资产均为负且持续亏损,此次收购行为显示出京投发展的战略布局和决心,可能旨在通过资源整合、优化管理等方式改善目标公司的经营状况,这一举措也带有较高风险,需密切注意后续发展及实施效果,摘要字数控制在100-200字以内。
深圳商报·读创客户端记者 朱峰
12月2日晚间,京投发展(600683)发布两份重要收购公告。值得一提的是,两笔收购出价均为0元,两家目标公司净资产均为负且持续亏损,引业内关注。
据公告,京投发展拟以0元收购鄂尔多斯市大中房地产开发有限责任公司持有的鄂尔多斯市京投银泰房地产开发有限责任公司41.69%股权。交易完成后,公司将持有鄂尔多斯公司90.69%的股权,鄂尔多斯公司将成为公司控股子公司,纳入公司合并报表范围。本次交易不构成关联交易或重大资产重组,已通过公司第十二届董事会第十九次会议审议,无需提交股东会审议。
公告称,大中公司将所持有的鄂尔多斯公司49%股权质押给公司,并完成了股权质押登记手续。在本次标的股权转让前,需解除对大中公司所持鄂尔多斯公司49%股权的质押。
鄂尔多斯公司主营业务为位于鄂尔多斯市域房地产项目的开发、建设、运营,目前拥有四宗开发用地,并均已取得《国有土地使用权证》。总用地面积约25.15万平方米,折合约377亩。
截至评估基准日2025年8月31日,经北京天健兴业资产评估有限公司评估,鄂尔多斯公司净资产为-15.82亿元,股东全部权益评估价值为-15.88亿元。截至本公告披露日,鄂尔多斯公司正常存续经营。
财务数据显示,2024年和2025年前8月,鄂尔多斯公司净利润分别为-7158.25万元、-5.81亿元。
京投发展表示,本次股权收购完成后,公司对鄂尔多斯公司的持股比例由49%提升至90.69%,鄂尔多斯公司将纳入公司合并财务报表范围,有利于公司进一步加强对鄂尔多斯公司的控制,有助于公司盘活存量资产。本次交易定价参考了评估值,并经交易双方协商确定,定价依据合理,不存在损害公司及股东,特别是中小股东利益的情形。
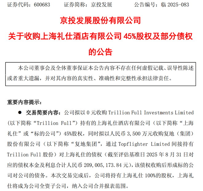
京投发展另一笔收购涉及上海礼仕酒店有限公司。
据公告,公司拟以0元收购Trillion Full持有的上海礼仕酒店有限公司(以下简称“上海礼仕”)45%股权,同时拟以3500万元收购复地(集团)股份有限公司(通过Topflighter Limited间接持有Trillion Full股份)对上海礼仕的债权(截至评估基准日2025年8月31日对应的债权本金及利息合计人民币2.09亿元),该债权收购后形成标的公司对公司的债务。本次交易完成后,公司将持有上海礼仕100%的股权,上海礼仕将成为公司全资子公司,纳入公司合并报表范围。
上海礼仕的主要业务是从事上海新天地安达仕酒店(以下简称“安达仕酒店”)的经营、管理,主要资产为酒店经营用的房地产,酒店位于上海市黄浦区嵩山路88号。安达仕酒店主要以客房服务为主,同时提供餐饮服务、铺位出租和其他附属服务。
截至评估基准日2025年8月31日,经北京天健兴业资产评估有限公司资产基础法评估,上海礼仕净资产为-17.1亿元,股东全部权益评估价值为-5.27亿元。
财务数据显示,2024年和2025年前8月,上海礼仕净利润分别为-1.03亿元、-5933.34万元。
京投发展称,本次交易定价参考了评估值,并经交易双方协商确定,定价依据合理,不存在损害公司及股东,特别是中小股东利益的情形。
京投发展表示,公司拟以自有资金向上海礼仕提供财务资助不超过人民币9000万元,借款期限为合同签订日起5年,不计收利息。公司称本次财务资助事项不影响公司日常资金周转需要和主营业务正常开展,不存在损害公司及股东利益的情形。同时,公司拟将前期向上海礼仕提供的财务资助6.5亿元以及收购的债权本金1.71亿元进行展期,展期期限为5年,不计收利息。
京投发展当天还公告称,公司拟以自有资金向控股子公司北京京投润德置业有限公司(以下简称“润德置业”)提供财务资助不超过4.4亿元,借款期限3年。本次财务资助主要是为了满足控股子公司润德置业经营和发展的资金需求。
京投发展主营业务为百货零售、对外贸易和房地产开发与经营等业务。
公司已连续两年亏损。2024年,公司实现营业收入14.17亿元,同比下降86.69%;归母净利润亏损10.55亿元,上年同期亏损6.59亿元;扣非净利润亏损11.19亿元,上年同期亏损7.03亿元。
2025年,公司仍未扭转业绩颓势,前三季度实现营业收入5.55亿元,同比下降50.74%;归母净利润亏损3.74亿元,上年同期亏损8.45亿元;扣非净利润亏损3.97亿元,上年同期亏损8.93亿元。
作者:访客本文地址:https://www.nbdnews.com/post/6592.html发布于 2025-12-03 10:04:47
文章转载或复制请以超链接形式并注明出处NBD财经网



还没有评论,来说两句吧...