 
      
    成都高新区三校联合公开招聘校长职位
成都高新区三所学校正在公开招聘校长职位,这一举措旨在寻找具备卓越领导才能和教育管理经验的专业人士,以推动学校在教育质量、学生发展和管理运营方面的进一步提升,此次招聘活动面向全社会,欢迎符合条件的候选人踊跃报名,此举对于提升成都高新区整体教育水平具有重要意义。
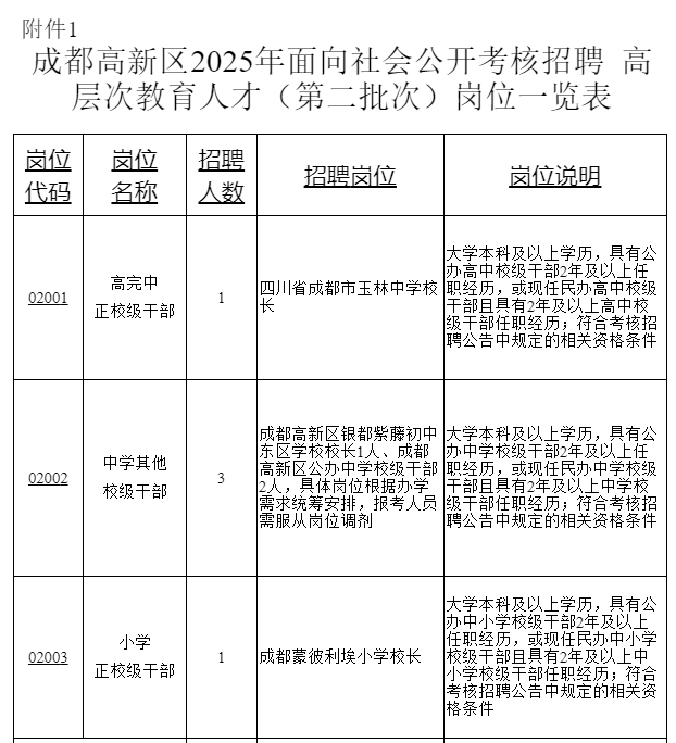
9月10日,成都高新区教育体育局发布《成都高新区2025年面向社会公开考核招聘高层次教育人才(第二批次)公告》,面向全国公开考核招聘高层次教育人才5名,5个名额中,有三个涉及玉林中学、银都紫藤初中东区学校、蒙彼利埃小学三所学校的校长招聘。
▲高新区招聘高层次教育人才
其中一所学校工作人员告诉记者,学校此轮招聘是因为校长空缺。“原来的校长退休了,接替他的另一位校长去年担任了书记,校长位置就空缺了。”
在业务条件方面,记者注意到,这次高新区的校长招聘要求包括获得地市级人民政府或教育行政部门颁发的荣誉称号、学历、任职履历等。
具体要求详见原公告:https://www.cdht.gov.cn/cdht/c139819/2025-09/10/content_3f131aa422a649729d8b9c91bf44e433.shtml
红星新闻记者 张瑾 吕文豪 编辑 许媛
文章版权及转载声明
    作者:访客本文地址:https://www.nbdnews.com/post/967.html发布于 2025-09-12 17:17:44
文章转载或复制请以超链接形式并注明出处NBD财经网




 
			 
			 
			 
			 
			 
			 
			 
			
还没有评论,来说两句吧...