隆基绿能面临亏损困境,产品价格低迷与成本压力导致预计最高亏损达65亿元
隆基绿能面临亏损困境,预计至2025年净利润最高预亏达65亿元,主要原因是产品价格持续低迷和成本压力加剧,这一情况对公司的经营和未来发展构成严峻挑战,需要采取有效措施应对,以缓解亏损状况并寻求新的增长点。
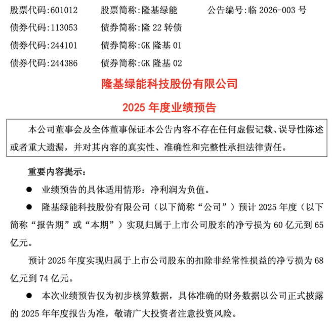
1月18日,隆基绿能(601012)披露2025年度业绩预告,经财务部门初步测算,预计2025年度实现归属于上市公司股东的净亏损为60亿元到65亿元。预计2025年度实现归属于上市公司股东的扣除非经常性损益的净亏损为68亿元到74亿元。
关于业绩预亏的原因,隆基绿能称,2025年,光伏行业供需错配、低价内卷式竞争持续,开工率维持低位,同时国内电力市场化改革不断深入,海外贸易壁垒持续加剧,光伏企业经营环境严峻复杂。四季度银浆、硅料成本大幅上涨,显著推升了硅片、电池及组件产品成本,使得企业经营进一步承压。受制于产品价格持续低迷和成本压力,2025年度公司经营业绩仍然亏损。
隆基绿能还表示,报告期内,公司以高价值、场景化解决方案为核心塑造差异化竞争优势,凭借长期积累的领先产品、全球化渠道和品牌优势,组件产品市占率维持领先地位,高效BC二代产品良率达成预期,顺利规模化量产,出货量快速增长,贱金属替代银浆技术中试完成,开始规模化产能建设。
同时,公司适应国际贸易形势调整优化全球业务布局,通过光储协同布局提升系统解决方案能力,持续推进组织提效,强化可持续发展韧性。
回溯往期财报数据,2022年,隆基绿能净利润高达148.12亿元;2023年,公司净利润下滑,至107.51亿元。2019年至2023年的5年间,隆基绿能共盈利484.81亿元。
而2024年则是隆基绿能自2013年以来首次出现年度亏损,并创下有史以来最大幅度亏损。2024年,公司实现归母净利润亏损86.18亿元,扣非净利润亏损87.47亿元。
隆基绿能2000年2月成立,2012年4月11日上市 。公司主要从事单晶硅棒,硅片,电池和组件的研发,生产和销售,为光伏集中式地面电站和分布式屋顶开发提供产品和系统解决方案。公司的主要产品为太阳能组件及电池、硅片及硅棒、电站建设及服务、电力。
另外,2025年5月26日,隆基绿能发布公告,公司董事会于5月23日收到李振国提交的书面《辞任报告》,李振国将专注于公司研发和科技管理工作,申请辞去公司董事、总经理及法定代表人职务。辞任后,李振国将继续担任隆基绿能中央研究院院长、科技管理中心首席技术官,带领团队聚焦光伏前沿技术攻关,支持公司长期发展。
同一日,隆基绿能召开第五届董事会2025年第五次会议,同意聘任钟宝申兼任公司总经理。同时,将由钟宝申担任公司的法定代表人。据悉,李振国是隆基绿能的创始人之一,与钟宝申、李春安同为兰州大学1986级物理系校友,三人曾一起创办隆基绿能。
在李振国“退居二线”的同时,隆基绿能于6月30日召开的2024年年度股东大会有一项议案——选举李姝璇为公司非独立董事,李姝璇正是李振国和李喜燕之女。
公开资料显示,李姝璇出生于1993年,曾任职于中国光大银行股份有限公司西安分行,现任西安巨子生物基因技术股份有限公司品牌宣传部经理,兼任东莞蜂巢智慧智能科技有限公司董事。
来源:读创财经
作者:访客本文地址:https://www.nbdnews.com/post/9891.html发布于 2026-01-19 10:02:02
文章转载或复制请以超链接形式并注明出处NBD财经网



还没有评论,来说两句吧...